Welcome to Faana Growth OS

The intelligence layer for human systems. Faana Growth OS measures leaders in context — not as static assessments, but as human systems under real environmental pressure — connecting behavioral intelligence, organizational fitness, and network dynamics to surface risk before it shows in financials.

Human Systems Intelligence Organizational Fitness Network Intelligence

Who Is This Guide For?

Coaches & Facilitators

You are the data source. Every session note, voice recording, and coded document builds the behavioral intelligence at the heart of Faana's Leadership Genome. This guide shows you how.

Administrators

You manage the entities and data infrastructure that turn raw coaching observations into organizational intelligence. The Intelligence Hub is your command center.

Technical Team

Dive into the API reference, architecture diagrams, and security model to understand how everything connects.

About Faana

Faana is a Human Systems Intelligence and Talent Infrastructure company built on 23 years of methodology. It exists to build the Human Infrastructure that organizations are missing — four pillars: Capacity (leaders elevated for output, not ability), Culture (operating system failure, not vibes), Care (removed from the architecture of work — 50M+ invisible caregivers), and Connected Capital (investment decisions disconnected from human system context).

The platform measures organizational fitness across four pillars — Leadership (LeaderOS), Team (TeamOS), Organizational (OrgOS), and Community (CommunityOS) — using the Growth Operating Framework and 10 Leadership Qualities as its diagnostic core. The Growth OS is one of three interconnected systems: GrowthOS (intelligence + diagnostics), Talent Transformation (development + matching), and Community Benefits (care infrastructure + impact).

The platform is continuously building the Leadership Genome — the measurable pattern of behavioral signatures that define conscious, effective leadership — derived from coding observations across hundreds of real leaders. Anonymized data feeds the Faana Data Collective, a public benefit research structure enabling academic partnerships, benchmarking, and the Innovation Deficit Research Initiative.

2. Platform Overview

Two Apps, One Platform

Faana Growth OS is delivered through two complementary applications, both powered by the same backend infrastructure. The split is intentional: the Workbench meets coaches where intelligence is generated — in the field, between sessions, in moments of live observation. The Hub is where that intelligence is analyzed, structured, and acted on. They serve different cognitive modes, not just different screen sizes.

Faana Workbench
The daily driver for coaches. Mobile-first design, built for quick access to your portfolio, AI chat, note-taking, and reports while on the go or between sessions.

Mobile-First Coach-Facing
Intelligence Hub
The power-user command center. Desktop-optimized for administrators and data analysts who manage entities, run deep analysis, configure AI agents, and oversee the platform.

Desktop Admin / Analyst
Shared Features

Several features appear in both apps: Behavioral Workbench, Care (CCM), Faana AI Chat, and Settings. They share the same backend data — work done in one app is immediately visible in the other. The Behavioral Workbench is designed for desktop use and is best experienced in the Intelligence Hub.

Architecture at a Glance

The platform is designed to ingest unstructured behavioral data — conversations, documents, observations — strip it of PII, resolve named entities across contexts, embed it for semantic search, and surface patterns that no individual coach could see in isolation. The infrastructure exists to make that possible at scale: 19 Express.js APIs on Google Cloud, with data stored across Firestore, Elasticsearch, BigQuery, and Cloud Storage, powered by Vertex AI (Gemini models).

Frontend
Faana Workbench (React, Mobile-First) Intelligence Hub (React, Desktop)
APIs (19)
Entity Mgmt Auth & Workspace Chat MCP Token Examiner SNA AI Reporting Ingestion PTL Notes Prompts Documents Data Mgmt Admin Slack Ingestion Slack Entity Process Visibility User Settings MCP Migration
Data
Firestore (primary DB) Elasticsearch 8.11 (search + vectors) BigQuery (analytics) Cloud Storage (files)
AI / ML
Gemini 2.5 Flash Gemini 2.0 Flash Gemini 1.5 Pro text-embedding-004 LangChain Agents
Infra
Firebase Auth Cloud KMS (encryption) Cloud Run VPC Connector

Platform architecture: Two React apps → 19 Express APIs on Cloud Run → multi-store data layer → Vertex AI

Three Intelligence Layers

Beneath the tech stack, the platform produces three types of intelligence:

  • Behavioral Intelligence — Leadership Genome signals from observations coded against the 10 Leadership Qualities in the Behavioral Workbench
  • Organizational Fitness — GOF diagnostic data measuring risk, stance, story, and orientation across 8 organizational blocks
  • Network Intelligence — SNA relationship maps, centrality metrics, and community detection from cross-document entity analysis

The Token Examiner, PTL, and SNA APIs constitute the Intelligence Pipeline — the analytical engine that is distinct from the operational APIs (notes, auth, ingestion).

Technical Details: Infrastructure Stack
LayerTechnologyPurpose
FrontendReact, Material-UI, TipTapTwo SPAs (Workbench + Hub)
APIExpress.js on Firebase Functions v219 REST APIs on Cloud Run
Primary DBFirestoreEntities, permissions, notes, configs
Search & VectorsElasticsearch 8.11Global Token Pool, SNA embeddings (768-dim)
AnalyticsBigQueryLarge-scale data analysis
File StorageCloud Storage (GCS)Documents, backups, ingested files
AI/MLVertex AI (Gemini 2.5 Flash, 2.0 Flash, 1.5 Pro)Entity analysis, report generation, chat
Embeddingstext-embedding-004768-dimensional vectors for semantic search
Agent FrameworkLangChainTool-calling agents for AI chat
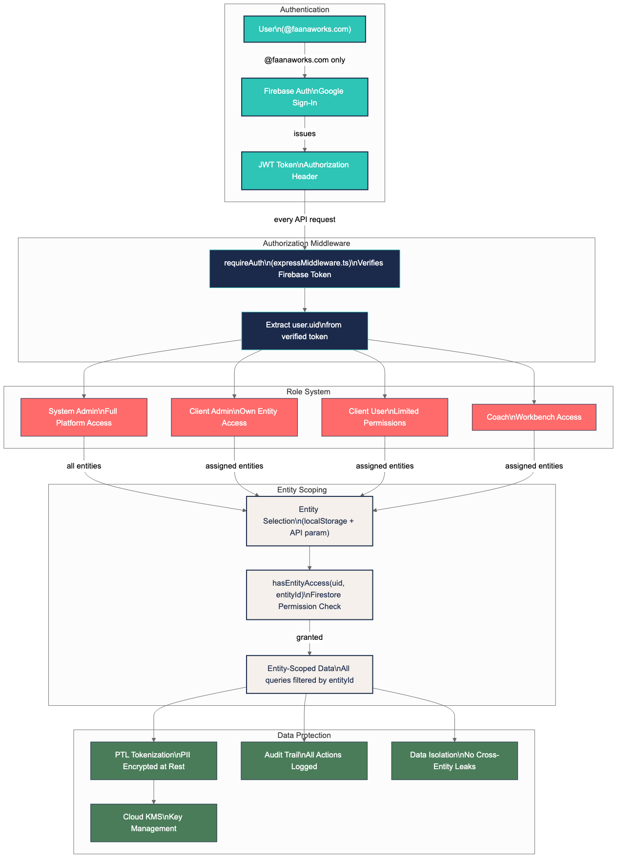
AuthFirebase AuthenticationGoogle Sign-In (@faanaworks.com domain)
EncryptionCloud KMSPII tokenization key management

3. Getting Started

Logging In

When you first visit either app, you'll see a clean login screen with a "Sign in with Google" button and the Faana Growth OS branding. After authentication, the Workbench takes you to Coach Home and the Hub takes you to Entity Management.

Selecting an Entity

Today, most features in Faana Growth OS are entity-scoped. An entity represents an organization, person, program, or community that you're working with. After logging in, you select which entity you want to work with. This selection persists across sessions in your browser's local storage — you won't need to re-select each time.

In the Workbench, entity selection happens via the entity pill in the app header or the Entity Context Switch in the hamburger menu. In the Intelligence Hub, there's a prominent entity selector dropdown in the sidebar.

What is an Entity?

In Faana's world, an "entity" is anything you track and develop: a company, a leader, a coaching program, or a community network. Each entity has its own data, permissions, and growth metrics. Entity types include Organization, Person, Program, and Community. See the Key Concepts section for more.

Where We're Headed: User-Scoped Data

Coming April 2026 — A Fundamental Shift

The current entity-first model requires coaches to select an entity before they can do anything — record a note, ask a question, upload a document. This creates friction in the moments that matter most: when a coach is in the middle of a conversation, capturing a live observation, or dictating a reflection on the drive home. Forcing entity selection at those moments breaks flow and reduces data capture.

The platform is shifting to a user-scoped data model where everything a coach creates — voice recordings, notes, uploads, chat conversations — is captured under their user account first, with entity attribution handled by the system afterward. Entity selection becomes an optional view filter rather than a data gate. You can still narrow your view to Coffee Co when you want focused context, but you don't have to select an entity to use the platform.

How It Works: GTP-Powered Resolution

The technical foundation for this shift already exists. When data enters the platform, the Privacy Tokenization Layer (PTL) identifies every person, organization, and location mentioned. Those tokens are registered in the Global Token Pool (GTP) — an Elasticsearch index that serves as the platform's identity resolution backbone. The Token Examiner then runs multi-pass AI analysis to discover entities and relationships, generating confidence scores and match suggestions against known entities.

In the new model, this pipeline runs on everything a coach creates, regardless of whether they've selected an entity:

What Changes for Coaches

The daily experience gets simpler. Open the Workbench, start talking to Faana AI, dictate a note with the recorder, or drop a file into Notebook — no entity selection needed. The system knows who you are, recognizes the entities you mention, and routes intelligence to the right places. Entity selection becomes a lens you choose to apply when you want a focused view, not a gate you must pass to get started.

This approach also unlocks cross-entity intelligence naturally. A coach working with three organizations will see patterns and connections that emerge across their entire portfolio, because the data isn't siloed by entity at the point of creation — only at the point of viewing and permissions. This connected view is also the foundation for Precision Fit — the platform's ability to match leaders to opportunities, coaches to clients, and solutions to problems based on behavioral patterns that emerge across context, not just within a single engagement.

Navigation

Faana Workbench Navigation

The Workbench uses a bottom navigation bar (mobile pattern) with five primary destinations:

IconDestinationDescription
HomeCoach HomeYour coaching portfolio and org/leader player cards
CareCare (CCM)Connected Community Model resources and player cards
NotebookNotebookRich-text notes with audio recording and attachments
ReportsReportsEngagement analytics and AI report generation
ChatFaana AIAI assistant with streaming, voice, and MCP tools

Additional features are in the hamburger menu (top-left): Entity Context Switch (for changing your active entity), Admin Dashboard (admin-only), Behavioral Workbench, and Help & Support. Settings is accessed from the user avatar menu (top-right).

Intelligence Hub Navigation

The Hub uses a left sidebar (280px, collapsible to 64px icon-only mode) with primary navigation and a hamburger menu for additional tools:

Primary Sidebar:

SectionPages
CareConnected Community Model (same data as Workbench)
Faana AIAI chat with streaming, voice, and MCP tools
EntitiesEntity Management (Entity Discovery, Existing Entities, New Entity, Bulk Import, Global Token Pool)

Hamburger Menu (additional tools):

SectionPages
Faana AgentsAgent Personas, Smart Templates, IP Catalogue
Behavioral WorkbenchDesktop-optimized document coding interface
Data SourcesData Sources, Process Visibility, Ingestion Points, Shared Drives
AdminUser Management, Brand Assets, Import Rollbacks, Audit Log (admin-only)

The sidebar also shows an Auth Status indicator: a green check when your token is valid, or a red icon when authentication needs refreshing. A "Test Auth" menu item forces a re-check.

Keyboard Shortcuts

The Behavioral Workbench has its own keyboard shortcuts for document navigation and coding (see Section 5.4). Standard browser shortcuts (Esc to close modals, Cmd/Ctrl + Enter to submit in chat) work throughout both apps.

4. Faana Workbench

The Faana Workbench is the daily companion for coaches. Designed mobile-first (optimized for 390×844 viewport), it puts everything a coach needs within two taps: your portfolio health at a glance, deep player cards for every organization and leader, AI-powered report generation, coaching notes with audio capture, the full Connected Community Model, and an AI assistant that can query your entity's data in real time. The Workbench is where Faana's intelligence becomes actionable — where GOF scores turn into coaching conversations, behavioral codes become reports, and network dynamics inform strategy.

Voice & Recording: How Coaches Feed the Intelligence Engine

The Faana Workbench is built for coaches who are always in motion — driving between sessions, walking into a meeting, debriefing in a parking lot. Voice isn't an add-on; it's the primary way coaching intelligence enters the system. Every word a coach speaks — whether captured as an audio note, dictated into a chat, or transcribed from a recorded session — becomes data that the platform transforms into structured leadership intelligence.

This matters because of what happens next. When a coach records an observation about a leader's communication style, that recording is transcribed, and the transcript flows through the Privacy Tokenization Layer (PTL) to protect sensitive information. The Global Token Pool (GTP) resolves every person, organization, and program mentioned into known entities — or discovers new ones. The Token Examiner analyzes relationships between those entities across documents. And the SNA vector store embeds the text for semantic search and behavioral coding. The coach just spoke into their phone. The platform built a richer map of organizational reality.

Two Voice Systems, One Purpose

The Workbench provides two complementary voice capabilities, each designed for different coaching moments:

SystemWhen to UseWhat Happens
Audio Recorder Capturing raw observations, post-session reflections, meeting notes Records audio with live transcription, saves as a searchable note with the audio file attached. The Floating Recorder — a collapsible red FAB with pulsing timer — stays visible as you navigate between pages.
Voice Chat Asking questions, looking up data, getting AI coaching insights hands-free Say “Hey Coach” (customizable wake word) to activate. Speak your question, say “send now” to submit. The AI responds with text and optional Kokoro TTS voice (28 voices, configurable in Settings).

A Day in the Life: Four Scenarios

Scenario 1 — Driving After a Session

You just left a two-hour session with Coffee Co's leadership team (already selected as your active entity). On the drive back, you tap the Capture button, select Audio, and start recording your observations. The Floating Recorder collapses to a pulsing red timer in the corner — you can glance at it to confirm you're still recording. You speak freely for eight minutes: who said what, the tension between James and Derek on the restructuring, how Sarah stepped up unexpectedly.

When you stop recording, a Save Audio Note modal appears with an AI-generated title (summarized from your transcript), editable description, recording date, tags, entity assignment, and visibility settings — most fields are pre-populated, so you just review and save. You tag it coffee-co, session-debrief and tap Save. Once the audio note enters the ingestion pipeline, PTL tokenizes names for privacy, GTP resolves “James,” “Derek,” and “Sarah” to their entity records, and the SNA vector store creates new embeddings that connect these leaders to the themes you described.

Scenario 2 — Hands-Free Data Lookup

You're preparing for tomorrow's session and your hands are full. You say “Hey Coach — what were the main themes from my last three sessions with Coffee Co?” The Faana AI Chat activates, searches your notes via the search_entity_notes MCP tool, cross-references behavioral codes from the SNA vector store, and speaks back a synthesis: “Your last three sessions focused on communication pathways risk, Derek's resistance to the new reporting structure, and a positive shift in Sarah's learning agility scores.”

You follow up: “Show me Derek's leadership quality scores — send now.” The AI calls get_leader_profile and reads back his 10 Leadership Quality breakdown. No screen, no typing — just voice.

Scenario 3 — Quick Capture Before a Meeting

You're walking into a stakeholder meeting and remember something from last week's observation. You pull out your phone, tap Audio in the Capture menu, and record a 30-second note: “Noticed that Maria in the Portland office has started facilitating the weekly standup — this is new behavior, possible courage indicator.”

That's 30 seconds of effort from you. Once the note enters the ingestion pipeline, GTP resolves “Maria” and “Portland office” as entity mentions — even if Maria hasn't been formally added to the system yet. She enters the Entity Discovery queue for review. When you later process documents in the Behavioral Workbench, this note is available as source material. If another coach mentions Maria in their notes, GTP links the references together — the SNA fabric grows a new node.

Scenario 4 — Behavioral Coding From Voice Notes

Over the past month, you've accumulated dozens of voice notes, chat transcripts, and uploaded session documents. Now you open the Behavioral Workbench (via the hamburger menu) to code these observations against the 10 Leadership Qualities. The three-panel interface shows your documents on the left, the coding panel in the center, and the quality taxonomy on the right.

As you highlight a passage from a transcribed voice note — “James pushed back on the proposed timeline but offered an alternative that incorporated Derek's concerns” — and code it under Adaptability and Cross-Cultural Communication, you're not just tagging text. You're creating structured behavioral evidence that feeds GOF assessments, leader quality scores, and the AI reports that synthesize weeks of observation into actionable insights. The voice note you recorded while driving became a data point in a leader's growth trajectory.

The Intelligence Pipeline

Every coaching interaction — every voice note, chat question, uploaded document, behavioral code — feeds the same intelligence pipeline:

  1. Capture — Coach speaks, types, or uploads (Audio Recorder, Notebook, Chat, file upload)
  2. Protect — PTL tokenizes sensitive information across eight categories (personal identifiers, government IDs, financial data, HIPAA-relevant health information, credentials, digital identifiers, demographics, and organizational references) before any data is stored or processed
  3. Resolve — GTP matches mentions to known entities or queues new discoveries
  4. Embed — SNA vector store creates semantic embeddings for similarity search
  5. Analyze — Token Examiner finds cross-document relationships; Behavioral Workbench adds structured codes
  6. Synthesize — AI Reports, Chat queries, and GOF scores all draw from this growing intelligence

The SNA fabric doesn't just record what you know — it discovers connections you haven't seen yet. As data accumulates, entity relationships emerge organically. Leaders who were mentioned in separate contexts get linked. Behavioral patterns across engagements become visible. The platform's understanding of organizational reality deepens with every coaching interaction — and it never forgets.

Building Human Infrastructure

What makes this pipeline extraordinary is what it produces. Faana exists because four critical pillars of Human Infrastructure are missing from how organizations grow:

PillarThe GapWhat Faana Builds
Capacity Leadership capacity deficit at scale — organizations grow faster than leaders develop The 10 Leadership Qualities, GOF assessments, and behavioral coding create a measurable, longitudinal view of leadership development
Culture Culture as operating system failure — values are stated but not practiced SNA relationship mapping and cross-document analysis surface the actual behavioral patterns in an organization, not the aspirational ones
Care Care has been removed from the architecture of work — people don't have what they need The Connected Community Model (CCM) and the Care Currency flywheel embed care into the operational fabric, not as a benefit bolted on
Connected Capital Capital is disconnected from context — investment decisions lack human system intelligence Risk intelligence, entity fitness metrics, and portfolio-level analytics give investors and stakeholders contextual understanding of organizational health

Every voice note a coach records, every behavioral code applied in the Workbench, every entity resolved by GTP — these aren't just features. They are the raw material for building this infrastructure.

The Leadership Genome

As coaching data accumulates, something powerful emerges: the Leadership Genome — Faana's term for the measurable pattern of traits, competencies, intelligences, and behavioral signatures that define conscious, effective leadership. Not a single profile, but a genome that varies by context while sharing core DNA: self-awareness (emotional, relational, systemic), nervous system regulation, adaptive capacity, relational intelligence, values alignment between stated and practiced, and the capacity to hold complexity without collapsing into simplicity.

The Leadership Genome is built from the bottom up. When a coach codes a voice note in the Behavioral Workbench against the 10 Leadership Qualities, that structured observation becomes a data point. Multiply that across hundreds of leaders, dozens of organizations, and years of longitudinal observation, and a pattern language emerges — one that can identify early signals of leadership growth or organizational risk before they show up in financial metrics.

This is the core of Faana's thesis: leadership, culture, and organizational performance are the largest unpriced risks in modern business. By the time these show up in earnings reports, value has already been lost. Faana surfaces risk earlier — in the behavioral and relational signals that precede organizational breakdown, interpreted against the environmental conditions creating the pressure.

From Coaching to Research: The Data Collective

The intelligence that coaches create doesn't just serve the immediate engagement. It feeds the Faana Data Collective — a public benefit research structure that houses anonymized, aggregated Leadership Genome and Organizational Fitness data as a shared asset.

What this enables:

This is why every coaching interaction matters beyond the immediate session. A coach recording a post-session reflection while driving is contributing to a growing body of evidence about how leaders develop, how organizations change, and what human infrastructure actually looks like when it's measured, not assumed. The SNA vector indexes that embed these observations don't just power today's AI reports — they become the foundation for research products, risk models, and care systems that serve leaders and communities at a scale no single coaching engagement could reach.

The Floating Recorder

One UX detail worth highlighting: the Floating Recorder is designed so recording never interrupts your workflow. When you start an audio capture, the recorder collapses to a small pulsing red FAB showing a live timer (e.g., “0:47”). You can navigate to any page — check a leader's player card, review a report, look something up in Chat — and the recorder stays visible in the corner, still capturing. Tap it to expand and see the volume meter (green/yellow/red based on amplitude), pause/resume, or stop. When you stop, the metadata modal appears for title, tags, and notes. The recording is saved, transcribed, and enters the intelligence pipeline automatically.

For full technical details on each system, see Notebook (Audio Notes), Faana AI Chat (Voice I/O & wake word), and Settings (voice configuration with 28 Kokoro TTS voices).

4.1 Coach Home

Complete

Coach Home is your daily launchpad — the first thing you see when you open the Workbench. It answers the question every coach asks first: "Where do I need to focus today?" The page shows your entire coaching portfolio at a glance, with real-time health indicators that surface risk and progress without requiring you to dig into each engagement. The GOF risk scores on every org card are not just coaching metrics — they are the earliest signals of organizational risk, visible months before they surface in financial performance.

Why This Exists — Doctrine Connection

Coach Home operationalizes three foundational principles from the Faana Method:

  1. The Nervous System is the First Leadership System — The Zone System (Green/Orange/Red/Crimson) on every leader card reflects nervous system state, not personality. A leader in Red Zone isn't a "bad leader" — they're a leader whose nervous system is dysregulated, which prevents them from reading the room, regulating reactions, and building psychological safety.
  2. The Organization is a Complex, Dynamic System — The GOF Grid reveals where energy flows and where friction exists across 8 interconnected blocks. You cannot optimize Mission (what we do) if Connection Elements (do people feel safe?) has collapsed.
  3. Engagement is a Dynamic Interactional State Variable — Not a personality trait. Engagement changes based on conditions, which is why the platform tracks it as a signal, not a score.

Without Coach Home, coaches would operate from cognitive dominance — knowing what to do but lacking the diagnostic visibility to see where the system is actually breaking. This is the exact pattern the Phantom Leadership theory describes: present in position, absent in presence.

Coach Home showing Portfolio Pulse card with 0 GOF confirmed, 8 GOF to review, 2 assessments open, last active 1 week ago. Below it, Coffee Co org card with 8 leaders, team avatars (AM, JB, BF, SP), 0/8 progress, 1 assessment open, and colored GOF block chips (Msn, Val, Vis, Com, P&P, Str, CmP, CnE). Then a Faana org card with the same team.
Coach Home — Portfolio Pulse at the top summarizing GOF review status and open assessments across all engagements. Below, each org card shows the team composition, assessment progress, and GOF block status chips (colored = data present, outlined = not started).

Portfolio Pulse

The Portfolio Pulse card (dark background, teal accents) sits at the top and gives you a cross-portfolio health check. At a glance, you see: how many GOF blocks are confirmed vs. need review, how many assessments are open, your overall confirmation progress (percentage bar), and when you were last active. The amber highlight on "GOF to Review" tells you immediately if something needs attention. This isn't decoration — it's a triage tool.

Client Cards

Below the Pulse is a drag-and-drop sortable list of your coaching assignments. Reorder them to match your priority (the order persists across sessions). Each card shows the entity name, type, zone color (Green/Orange/Red/Crimson), and engagement stats. Tap any card to open that organization's Player Card.

Org Player Card

Tapping an organization opens its Org Player Card — a comprehensive view of that organization's fitness and leadership landscape. Think of it as a "baseball card" for the organization: everything you need to know at a glance, with the ability to drill deeper into any dimension. The card surfaces the organization's narrative storyline, its GOF scorecard (8 blocks measuring organizational fitness from Mission to Connection Elements), its main cast of leaders (with zone colors showing risk levels), coaching pod composition, and EIR data.

Org Player Card for Coffee Co showing CLIENT type chip, Main Storyline card with 'GOF data changed' chip, 8/8 blocks Comprehensive, Risk: 66%, narrative preview text with 'Show Details' toggle. Below: Growth Operating Framework with Collapse toggle expanded, showing Above the Line blocks — Mission (Draft, Risk 75%), Values (40%, Draft), Vision of a Place (Draft)
Org Player Card — Coffee Co with AI-generated Main Storyline (8/8 blocks, Comprehensive, Risk: 66%). The expanded GOF grid shows Above the Line blocks with status and risk scores. The yellow "GOF data changed" chip signals the underlying data has been updated since the last storyline generation.
Org Player Card scrolled to show Below the Line GOF blocks: Communication Pathways (Draft, Risk 80%, theme text about operating rhythm) and Connection Elements (Draft, Risk 55%, text about internal vs external trust). Below: Main Cast of Characters section with Add Leader button, showing James Whitfield (CEO/Founder, RED zone chip, Founder tier, Discover phase) and Derek Montoya (COO, GREEN zone chip, 1st Team tier).
Org Player Card scrolled — Below the Line GOF blocks (Communication Pathways at 80% risk, Connection Elements at 55%) with content previews, followed by the Main Cast of Characters showing leaders with zone colors (Red = needs attention, Green = regulated), tier, and coaching phase. The "+ Add Leader" button opens the leader creation form.
Org Player Card: Complete Contents

Main Storyline (AI-Generated)

An AI-generated organizational narrative synthesized from the entity's GOF blocks, last 50 coaching notes (90 days), and last 10 coach assessments. Powered by Gemini 2.5 Flash with structured JSON output. The storyline includes:

  • Overall narrative — multi-paragraph synthesis of the organization's current state (displayed clamped to 3 lines with "Show Details" toggle)
  • Completion status — readiness level (early/developing/substantial/comprehensive) with completed block count chip
  • Risk assessment — average risk score across GOF blocks
  • Strategic themes — ordered list of emerging themes from the data
  • Block summaries — per-block summary with key insight, coaching implication, and risk score (clickable — opens the GOF Block Modal)
  • Recommendations — prioritized action items tagged critical/important/suggested with related block references

Auto-loads on page entry (cached in Firestore with SHA hash for staleness detection). Shows a yellow "GOF data changed" chip when the underlying data has been updated since last generation. Elapsed time counter during regeneration ("Synthesizing organizational narrative... Xs").

GOF Grid (Growth Operating Framework)

A visual scorecard of 8 blocks organized in two tiers. The mini-strip shows 8 block thumbnails (tap any to open the GOF Block Modal). An "Expand Grid / Collapse Grid" toggle reveals the full grid:

Above the Line (ATL) — 6 blocks in a 3-column grid:

#BlockWeight
1Mission
2Values40%
3Vision of a Better Place30%
4Core Community
5Purpose & Point20%
6Strategy on the Field

Below the Line (BTL) — 2 blocks in a 2-column grid (teal left border):

#Block
7Communication Pathways
8Connection Elements

Each block card displays: label, content preview, status dot (color-coded), risk dot (if score > 0), and status + risk labels.

GOF Block Modal (per block)

Tapping any GOF block opens a full-screen modal (slide-up on mobile) with these controls:

  • Status selector chips: Not Started (gray) / Draft (amber) / Reviewed (teal) / Confirmed (green)
  • Risk Score Slider: 0–100, color-coded: Green (≤25), Orange (≤50), Red (≤75), Crimson (>75)
  • Rich Text Editor: TipTap-based content area for block narrative

Block-specific form fields:

BlockSpecial Fields
MissionSingle rich text area + tooltip
Core ValuesRich text overview + dynamic list of name/behavioral expression pairs (Add/Remove per row)
Vision of a Better PlaceSingle rich text area + tooltip
Core CommunityFounder (name+notes), CEO (name+notes), 1st Team list (name+role, Add/Remove), People Leaders list (name+role, Add/Remove)
Purpose & PointSingle rich text area + tooltip
Strategy on the FieldRich text overview + 8 horizon fields: Now / 90 Days / 6 Months / 12 Months / 2 Years / 3 Years / 5 Years / 10 Years
Communication PathwaysRich text overview + 5 fields: Decision Frameworks / Meeting Cadence / Feedback Channels / Storytelling Loops / Leadership Signals
Connection ElementsRich text overview + 5 fields: Psychological Safety / Belonging Signals / Trust Patterns / Emotional Resonance / Energy & Morale

Each block also has a collapsible Revision History section with past revisions (timestamp, diff view on click) and an AI History Summary panel (auto-fetched on modal open) that generates a narrative of how the block has evolved over time, including what was added and what was removed. Individual revisions have a "Generate AI Summary" button that produces a change-level narrative comparing that revision to its predecessor. Both use Gemini 2.5 Flash. A "Regenerate" button refreshes the summary. A discard confirmation dialog appears when closing with unsaved changes.

Main Cast of Characters (Leader Grid)

A grid of leader cards showing name, tier chip, zone color, and engagement phase. An "Add Leader" button opens a bottom sheet drawer with fields for: name, email, title, tier (Founder / 1st Team / Managers of People / Rising Leader), zone (Green / Orange / Red / Crimson / Unassessed), and engagement phase. Tap a leader to navigate to their Person Player Card.

Pod Section

Shows the coaching pod name, member avatars (as an AvatarGroup), and member list with role chips.

EIR Section

The EIR (Entity-in-Relationship) section shows how this organization relates to its talent ecosystem. It includes an EIR Profile Card displaying the current Executive-in-Residence assignment and an EIR Assignment Dialog for matching talent to the organization. The underlying data model and API endpoints are complete, though the full Precision Fit matching analysis (a separate tab on Person Player Cards) is built but not yet launched — it will activate in a future release.

Person Player Card (Leader Card)

Tapping a leader within an org opens their Person Player Card — the most data-rich view of any individual in the system. The card brings together GOF scores, the 10 Leadership Qualities, behavioral intelligence from coded documents, network dynamics, and historical tracking across engagement periods. The header shows an avatar circle (initials with zone-color background), leader name, title, and engagement stats.

The card has three tabs that build a complete picture of the leader:

These scores don't come from a survey. They are built from behavioral evidence — voice notes and documents coded in the Behavioral Workbench against the 10 Leadership Qualities. Each score is only as meaningful as the evidence behind it.

A Viewing Period Selector (chips: Current / Last 90 Days / Prior Recalibration / Baseline) lets you load historical snapshots, enabling coaches to see how a leader's scores and network have evolved over time. Historical periods display a read-only banner.

Person Player Card for James Whitfield, CEO/Founder at Coffee Co. Zone selector showing Red selected (Green, Orange, Red, Crimson chips). Founder tier, Discover phase. Three tabs: Leadership Fitness (active), Visualize, Network. Viewing Period set to Current. Growth Operating Framework with Expand Grid toggle showing Mission (Draft, 70% risk), Values (Draft, 50% risk), Vision of a Place (Draft, 65% risk). Below: 10 Leadership Qualities section with Curiosity (score 1, 3 red dots of 5) and Courage (score 2, 2 red dots of 5) visible with expand chevrons.
Person Player Card — James Whitfield (CEO/Founder, Red Zone). The Leadership Fitness tab shows the leader-scoped GOF blocks with individual risk scores and the 10 Leadership Qualities with dot-based scoring. The Red zone placement signals nervous system dysregulation requiring coaching attention.
Person Player Card for Derek Montoya, COO at Coffee Co. Zone selector showing Green selected. 1st Team tier, Discover phase. Three tabs: Leadership Fitness (active), Visualize, Network. Viewing Period set to Current. Growth Operating Framework showing Mission (Draft, 40% risk), Values (Draft, 35% risk), Vision of a Place (Draft, 45% risk). Below: 10 Leadership Qualities with Curiosity (score 1, 4 green dots of 5) and Courage (score 2, 3 green/orange dots of 5).
Person Player Card — Derek Montoya (COO, Green Zone). Compare with James Whitfield above: same GOF structure but lower risk scores and stronger Leadership Quality scores (more filled dots). The Green zone reflects a regulated nervous system, enabling effective leadership behaviors.
Person Player Card scrolled to show the 10 Leadership Qualities section with Curiosity expanded. Curiosity row shows score 1, description 'Seek to understand; Open to new ideas; Exploratory', expand chevron open revealing: Rolling Signal Intelligence (Last 90 Days) section with 'Loading signals...' spinner, and 'View 2 past revisions' link. Below: collapsed rows for Courage (2), Vulnerability (3), Pursuit of Purpose and People (4), Learning Agility (5), and Determination (6) — each showing its score number, description text, and 6 empty score dots.
Leadership Qualities expanded — Curiosity row opened to reveal Rolling Signal Intelligence (behavioral signals from coded documents over the last 90 days) and revision history. Below, the remaining qualities (Courage through Determination) show their collapsed state with score numbers and descriptions.
Person Player Card Visualize tab active (teal underline) for James Whitfield. Shows a Leadership Quality Distribution radar/spider chart with 10 axes labeled: Curiosity, Courage, Vulnerability (truncated 'Vulnerab'), Pursuit of Purpose ('Pursuit o Purpose'), Learning Agility, Determination, Self and Situational ('Self & Situational'), Cross-Cultural Communication ('i-Cultural Comm.'), Adaptability ('aptability'), and Conscientiousness ('Conscientious-ness'). Concentric rings marked N, R, S, O, F (Never through Frequently). Legend at bottom: Never (red), Rarely (orange), Sometimes (amber), Often (green), Frequently (dark green). Center text: 'Set quality scores in the Leadership Fitness tab to see the distribution'.
Visualize Tab — The Leadership Radar Chart plots all 10 quality scores on a spider visualization. Concentric rings represent the Never–Frequently scale (N/R/S/O/F). This view instantly reveals a leader's strength profile, gaps, and imbalances — making it a powerful coaching conversation tool.
Person Player Card: Complete Contents

Header Controls

  • Zone selector chips: Green / Orange / Red / Crimson / Unassessed (clickable to update)
  • Tier chip: Founder / 1st Team / Managers of People / Rising Leader
  • Engagement phase dot + label
  • Engagement stats bar: Stage | Month | Recalibration | Intelligence

Viewing Period Selector

A chip row for: Current / Last 90 Days / Prior Recalibration / Baseline. Changing the period loads historical snapshot data. When a historical period is selected, a read-only banner is displayed.

Tab 0 — Leadership Fitness

  • GOF mini-strip (8 thumbnails, tap to open leader-scoped GOF Block Modal)
  • "Expand Grid" toggle for full leader-scoped GOF Grid
  • Assessment Section for custom leadership assessments
  • 10 Leadership Quality Rows, one per quality:
    1. Curiosity
    2. Courage
    3. Vulnerability
    4. Pursuit of Purpose and People
    5. Learning Agility
    6. Determination
    7. Self and Situational Awareness
    8. Cross-Cultural Communication
    9. Adaptability
    10. Conscientiousness

Each quality row collapses to show: quality name, current score dots (5-level), and revision count. Expanding a row reveals:

  • 5 score buttons: Never (1) / Rarely (2) / Sometimes (3) / Often (4) / Frequently (5)
  • Notes textarea (auto-saves with 800ms debounce)
  • "View Revisions" button opening a revision history modal
  • Signal Intelligence section showing 30-day SNA results

Tab 1 — Visualize

A Leadership Radar Chart (spider/radar visualization) plotting all 10 quality scores with abbreviated labels: CUR, CRG, VUL, PPP, LA, DET, SSA, CCC, ADP, CON.

Tab 2 — Network

An Ego Network Panel — a D3-based concentric ego network visualization showing this leader's connections and influence within the organization.

Note: The EIR (Entity-in-Relationship) Precision Fit tab is built but intentionally hidden — it will be launched in a future release.

Future State — Precision Fit

The Precision Fit tab will activate AI-powered matching analysis — using behavioral and contextual data from the Leadership Genome to evaluate fit between leaders and opportunities, coaches and organizations, or talent and roles. Built and ready; launching in a future release.

4.2 Reports

Complete

Reports is where coaching intelligence becomes a deliverable. The page combines real engagement data — days active, leaders tracked, phase progress — with AI-powered report generation that pulls from your entity's GOF scores, leadership qualities, SNA relationship data, and coaching notes to produce structured, professional reports across 16 report types in four categories. Finalized reports are also structured evidence — the behavioral change documentation they contain contributes to the longitudinal dataset that powers the Faana Data Collective and the Leadership Genome research mission.

Why This Exists — Doctrine Connection

Curative Theory states: "In a world where AI can do the thinking, the only leadership that matters is the kind that heals people." Reports embody this by letting AI handle the synthesis (data gathering, pattern recognition, narrative construction) so coaches can focus on what AI cannot do — presence, vulnerability, embodied care. Without automated intelligence reports, coaches would spend hours compiling data instead of coaching.

Reports also serve as proof of impact for the coaching methodology: zone placement trajectories (Red → Orange → Green), quality score progression, and behavioral change documentation provide evidence that Faana's neuroscience-based approach produces measurable results. The 90-day engagement timeline aligns with neuroscience research on behavioral change consolidation.

The 90-Day Engagement Timeline

Reports are organized around Faana's 90-day engagement cycle. The Engagement Summary Card at the top shows where you are in the journey — from initial discovery through sustained growth:

Each phase has its own collapsible section with report cards and activity entries. As you progress through the engagement, reports accumulate under the appropriate phase — creating a living timeline of the coaching relationship.

Report Categories

Reports span four categories, each designed for a different audience and purpose:

CategoryReport TypesWho It's For
Client-FacingWeekly Insights, 14-Day Insights, 30-Day Insights, 90-Day Report, Vision Report, Survey ReportShared with the client organization to show progress and insights
InternalAction Report, Field Report, Leadership Fitness, Org Fitness, Situation ReportFor the coaching team — tactical, candid assessments
RecurringBrand Report, Trust Report, Energy Report, Culture ReportRegular pulse checks on specific dimensions of organizational health
AdvancedHead Coach SummaryAggregated view for head coaches overseeing multiple engagements

How AI Report Generation Works

When you tap "Generate Report," the platform runs a 5-step pipeline that transforms raw entity data into a polished, structured document:

  1. Select Type — Choose from the report type grid. Each type has a pre-built HTML template with variables (e.g., {{socialNetworkImpact}}, {{leadershipFitnessScore}})
  2. Date Range — Set the reporting period and comparison window
  3. AI Generation — The backend extracts template variables, then runs parallel AI calls (up to 5 concurrent Gemini requests) to populate each variable. The AI pulls from GOF assessments, leadership quality scores, SNA relationship data, coaching notes, and behavioral codes — synthesizing a narrative for each section. A progress bar shows real-time status (e.g., "12 of 18 variables processed")
  4. Editor — Review and edit the generated report. Each section is editable with rich text (contenteditable). You can move, add, or delete sections, and each shows an "AI-generated" indicator so you know what to review
  5. Finalize — Lock the report, set its workflow status, and distribute. Reports follow a 4-step workflow: AI → Coach → Pod → HC Final

Finalized reports can be printed, exported as PDF, or sent directly to pod members and entity leaders via the Send Report dialog.

Reports page showing Engagement Reports header for Coffee Co (Jan 1, 2025 — Jun 5, 2025). Stats: 29 Reports, 8 Leaders, 441 Days Active, Autumn Manning Coach. Engagement Progress at 100% with gradient bar. Four filled phase chips: Discover, Diagnose, Align, Grow. Pod avatars BF, AM, JB. Below: search bar, All Time date filter, Type and Status dropdowns, teal Generate Report button. Grow phase section (Days 61–90) showing 4 reports with Weekly Insights Report card for Week 13 — Final Summary at Day 90.
Reports — Coffee Co engagement at 100% completion across all 4 phases. The dark summary card shows 29 reports, 8 leaders tracked, and 441 days active with coach Autumn Manning. Below: the toolbar with search, filters, and the teal "Generate Report" button, followed by the Grow phase timeline.
Reports timeline scrolled to show the Grow phase (Days 61–90) with 4 reports. A Weekly Insights Report card for Week 13 — Final Summary shows preview text: 'Cross-functional communication improving. James Whitfield delegated the pricing review to Derek Montoya without reverting mid-process — a meaningful shift. Victor Langston brought a customer insight t...' Below: EXTERNAL badge (green), Confirmed status checkmark, workflow indicators showing AI > Coach > Pod > HC Final all completed (green checks), and an 'Open Report' button. A 90-Day Report card begins below.
Report Card Detail — A Weekly Insights Report showing the AI-generated summary preview, EXTERNAL distribution badge, Confirmed status, and the complete 4-step workflow (AI → Coach → Pod → HC Final) all marked complete. The "Open Report" button launches the full report viewer.
Generate Report dialog showing two categories. CLIENT-FACING (green dot): Weekly Insights Report (Weekly, Fridays), 14-Day Insights Report (Every 14 days), 30-Day Insights Report (Every 30 days), Vision Report (Every 14 days), Survey Report (Post-workshop), 90-Day Report (Milestone). INTERNAL (orange dot): Action Report (Event-driven), Leadership Fitness Report (Per-leader), Field Report (Ad hoc), Organizational Fitness Report (Weeks 1–2). Cancel and Generate buttons at bottom.
Generate Report — The report type selector showing Client-Facing (green, 6 types) and Internal (orange, 4+ types) categories. Each type shows its cadence (weekly, milestone, event-driven, etc.). Coaches select a type, then proceed through date range selection, AI generation, editing, and finalization.
Reports: Complete Feature Detail

Engagement Summary Card

The top card (dark background) displays:

  • "Engagement Reports" overline (teal)
  • Entity name (bold) with description or date range subtitle
  • Stats row: Reports count | Leaders count | Days Active count | Coach name
  • Engagement Progress: percentage with gradient progress bar (blue→orange→yellow→green)
  • Phase chips (4): Discover (days 1–14) / Diagnose (15–30) / Align (31–60) / Grow (61–90). Active phases show filled, inactive show outlined
  • Pod avatars: AvatarGroup showing up to 4 team members

Reports Toolbar

  • Search: TextField with "Search reports..." placeholder
  • Date Range filter: All Time / Last 90 Days / Last 60 Days / Last 30 Days / Last 14 Days
  • Type filter (multi-select with four categories):
    • Client-Facing: Weekly Insights, 14-Day Insights, 30-Day Insights, 90-Day Report, Vision Report, Survey Report
    • Internal: Action Report, Field Report, Leadership Fitness, Org Fitness, Situation Report
    • Recurring: Brand Report, Trust Report, Energy Report, Culture Report
    • Advanced: Head Coach Summary
  • Status filter (checkboxes with colored dots): Draft (amber) / Reviewed (teal) / Confirmed (green)
  • "Generate Report" button (teal, AutoAwesome icon)

Period Groups

Reports are organized into 4 collapsible sections by engagement phase: Discover / Diagnose / Align / Grow. Each section shows a day range, report cards, and activity entries. Report cards display type chip, title, date, status dot, and workflow step indicators. Sections with real reports auto-expand.

Report Generation Workflow (5 Steps)

StepNameDescription
1Select TypeGrid of report type cards to choose from
2Date RangeDate range selector + timeline day picker
3GeneratingLoading UI (AI generates report from entity data)
4EditorEditable sections with rich text (contenteditable), per-section menu (Move Up/Down, Add/Delete Section), AI-generated indicator
5FinalizedRead-only report viewer

Workflow Steps & Actions

Each report tracks four workflow steps: AI → Coach → Pod → HC Final, each showing completed/pending status. Available actions vary by step:

  • Back, Save Draft, Mark Reviewed, Finalize (with confirmation dialog)
  • Print, Download PDF (export endpoint)
  • Send: Opens SendReportDialog to select recipients from pod members + entity leaders and compose a message
  • Close (discard confirmation if unsaved changes)
Future State — Benchmarked Reports

As the Data Collective grows, reports will include benchmarked comparisons — how this organization's GOF scores and leadership quality trajectories compare to anonymized peer cohorts. Coaching engagements will gain context within a larger body of organizational evidence.

4.3 Notebook

Complete

Notebook is where coaching observations are captured in the moment. Whether you're typing notes during a session, recording audio with live transcription, or uploading documents after a meeting, everything flows into a searchable, entity-scoped note system synced to the cloud. Notes aren't just for reference — they feed the AI. When you ask Faana AI Chat about a leader, it searches your notes via the search_entity_notes MCP tool. When the Behavioral Workbench processes documents, your notes provide context. When reports are generated, your observations become source material.

Every note is a data point in the Leadership Genome — the accumulating behavioral record that the platform uses to surface patterns, inform GOF assessments, and detect risk. For the full picture of what happens after a note is saved, see Voice & Recording: The Intelligence Pipeline.

The rich text editor (TipTap-based) supports full formatting, and notes have visibility controls (Private / Public / Role-based) so sensitive coaching observations stay protected while team-relevant notes are shared with the coaching pod. Audio notes capture voice recordings with live transcription via Web Speech API — ideal for post-session reflections while driving.

Notes page showing 46 notes with search and filter icons. Top note: a testing note from 3/12/2026. Below: Production Leadership (Jun 2025) tagged leader:kraig-schexnayder and demo-data, Roastery One Vision tagged org, coffee-co, strategy, and more notes from Jun 4
Notebook — 46 notes for this entity, organized chronologically with entity and tag chips. Each card previews the note content, and the green FAB (+) creates new notes. The search and filter toolbar helps coaches find specific coaching observations across engagements.
Notebook: Complete Feature Detail

Note List

A searchable, filterable list of all notes for the selected entity. Each note card shows:

  • Title and content preview (120 characters)
  • Relative date (Today / Yesterday / day name / MMM d format)
  • Entity name chip
  • Visibility indicator: Private (lock icon) / Public (teal dot) / Role-based (gold dot)
  • Tags (up to 3 shown, "+N" overflow chip)
  • Attachment count badge
  • Headphone icon if the note contains audio
  • Lock icon if the note is immutable

On mobile, notes are swipeable: swipe left reveals Edit (blue) and Delete (red) action buttons.

TipTap Rich Text Editor

The editor toolbar provides:

GroupControls
Text FormattingBold, Italic, Underline, Strikethrough, Highlight
AlignmentLeft, Center, Right
ListsBullet List, Ordered List, Blockquote, Code Block
HistoryUndo, Redo

Note Create/Edit Dialog

  • Title text field
  • Entity scope selector (which entity the note belongs to)
  • Visibility selector: Private / Public / Role-based
  • Tags autocomplete (free-form, comma-separated)
  • Full TipTap editor with formatting toolbar
  • Attachments list (existing files with remove option)
  • Audio player (for audio notes with waveform playback)

SpeedDial FAB (Bottom-Right)

  1. New Note (NoteAdd icon)
  2. File Upload (CloudUpload icon) — drag-and-drop supported
  3. Audio Recording (Mic icon) — live transcription via Web Speech API
  4. Share (Share icon)

Audio Notes

The Audio Recorder starts the browser's MediaRecorder, provides live transcription via the Web Speech API, and saves the audio blob + transcript as a note. Audio notes are tagged with audio-note and render with a headphones icon and an audio player with waveform visualization.

4.4 Care (CCM)

Partial

Care is not a feature — it's economic infrastructure. The Connected Community Model (CCM) addresses one of Faana's four structural deficits: care has been removed from the architecture of work. Over 50 million Americans are invisible caregivers. The CCM brings care back into the system by mapping and curating the resources a leader, team, or organization needs to thrive — not just professionally, but as whole people.

The Four Pillars

Every entity's Care page is organized around four interconnected domains. Together, they form a complete picture of the support ecosystem around a leader or organization:

PillarWhat It MeansExample Resources
Capacity The skills, knowledge, and operational resources needed to build and sustain leadership. This is the "can you do it?" pillar — coaches, trainers, programs, and development resources that expand what leaders and teams are capable of. Executive coaches, leadership development programs, skills trainers, mentors, operational consultants
Care Wellbeing, emotional health, and support infrastructure. This is the "are you okay?" pillar — the resources that sustain the human behind the leader. Faana believes you cannot build leadership fitness on a foundation of personal fragility. Wellness coaches, EQ specialists, resilience programs, mental health resources, childcare services, health coaching
Capital Financial resources, strategic guidance, and funding access. This is the "can you fund it?" pillar — connecting leaders to the financial ecosystem they need, from advisors to investors to financial literacy programs. Financial advisors, growth strategists, angel investors, grant programs, financial fitness coaches
Community Networks, relationships, and peer groups. This is the "who's with you?" pillar — the recognition that no leader succeeds in isolation. Community resources create belonging, accountability, and access to collective intelligence. CEO peer networks, leadership forums, alumni communities, industry cohorts, mentorship circles

How It Works

Each pillar displays a horizontal row of resource tiles — people, organizations, programs, and communities that have been curated for this entity. Coaches can add resources manually or use Faana AI Chat (via the search_care_resources and add_to_care MCP tools) to find and add resources conversationally. In Coach Mode, tiles can be reordered, pinned to the top, or removed. Each resource tile opens a full Player Card modal with snapshot, vision, company details, and highlights.

The Care Economy Vision

The CCM in Growth OS is the data layer for a larger vision: the Coordinated Care & Currency Network and Tokens of Care — where doing the work of leadership development well automatically funds care for those in need. This is not a feature roadmap item — it is the reason the CCM exists. The Care Currency flywheel is the mechanism that converts leadership development work into direct material care for leaders and communities in need. The Care Currency Card (physical and digital) will power a closed-loop care economy on financial rails. The platform's Care page today builds the foundation for that future by mapping who needs what, who provides it, and how those connections create measurable impact.

Connected Community page for Coffee Co with Coach Mode toggle. Capacity section showing horizontal carousel with person cards including Marcus Johnson (Leadership Coach, Executive Coaching chip). Below it, Care section with Wellness and personal development resources. Each section has left/right carousel navigation arrows.
Care (CCM) — the Connected Community Model organized into Capacity (people and resources to help you scale), Care (wellness and personal development), and more sections below. The Coach Mode toggle at top switches between the coach's view and the client-facing resource view. Note: this screenshot shows demonstration data; see the Partial Implementation callout below.
Care (CCM): Complete Feature Detail

Header

  • "Connected Community" title
  • Subtitle: "Curated resources for [entity name] across capacity, care, capital, and community."
  • Coach Mode Switch — toggles admin/editing capabilities
  • Settings icon (visible when Coach Mode on) — opens AdminControls Drawer

Four CCM Sections

Each section has an icon, title, subtitle, scroll arrows, and a horizontal scrollable row of resource tiles:

#SectionIconDescription
1CapacityGroupsTeam, skills, and operational resources
2CareFavoriteWellness and personal development resources
3CapitalAccountBalanceFunding and financial resources
4Community ModelHubNetworks and partnerships

In Coach Mode, tiles show Remove, Move Left, and Move Right buttons for reordering.

Player Card Modal

Tapping a resource tile opens a full Player Card modal with a dark header, entity type chip, and 4 tabs:

  • Snapshot: Avatar, name, title/org, "Quick Bio" section
  • Vision: 2×2 grid: Vision of a Better Place / What You Aim to Change / Purpose & Point / Unique Approach
  • Company: Company metadata (name, industry, founded, HQ), tagline, Core Offering, Target Customer
  • Highlights: 5 metric stats (Revenue/Customers/Partnerships/Milestones/Awards), Funding Snapshot

The footer has "faanaworks.com" branding and dot pagination indicators.

Deeper Doctrine — The Five Curative Components

The CCM is grounded in Faana's Curative Theory, which identifies five components required for leaders and organizations to recover from accumulated stress:

  • Painting (Creative Expression) — Nervous system processing outside language. Community events, space for expression.
  • Country (Nature Connection) — Nervous system reset. Sabbaticals, retreats, outdoor time supported by care resources.
  • Community (Belonging & Truth) — Relational container for truth. Peer networks, coaching relationships, mentorship circles.
  • Contemplation (Reflection & Processing) — Space to process without solving. Coaching space, journaling, care navigation.
  • Courage (Action Despite Fear) — Support for choosing differently. Career transitions, leaving extractive systems, rebuilding.

The four CCM pillars (Capacity, Care, Capital, Community) create the infrastructure that makes these curative components accessible. Without infrastructure, care remains aspirational. With it, care becomes operational.

Partial Implementation

Care currently falls back to demonstration data when Firestore hasn't been seeded for a specific entity. The real data path exists and works — it's the data population that needs to be completed for each entity. There is currently no visual indicator distinguishing demonstration data from real data in the UI — coaches should verify with their admin whether entity-specific care resources have been populated.

4.5 Faana AI Chat

Complete

Faana AI Chat is not a generic chatbot — it's a context-aware coaching intelligence assistant that has access to your entity's data and can take real actions on your behalf. Powered by Gemini 2.0 Flash with LangChain agents, it streams responses in real time, speaks and listens via voice I/O, and uses 25+ MCP (Model Context Protocol) tools to query databases, look up leaders, search documents, manage Care resources, and generate reports — all within a natural conversation.

Chat is the coach's command interface to the entire intelligence system. Every other section of the Workbench — notes, GOF scores, behavioral codes, reports, Care resources — feeds the data that Chat accesses and reasons over. It is the convergence point of the coaching intelligence pipeline.

What Makes This Different

When you ask "What did we discuss about Sarah's communication style?", the AI doesn't guess. It uses MCP tools to search your tokenized documents, retrieve behavioral codes from the SNA vector store, and pull relevant coaching notes — then synthesizes an answer grounded in your actual data. When you ask "Add a financial wellness coach to Coffee Co's Care page", it searches the resource database, finds matches across the Capacity/Care/Capital/Community pillars, and adds the resource — with your confirmation before any write operation.

MCP Tools: What the AI Can Do

MCP tools are the actions Faana AI can take during a conversation. Each tool requires authentication and runs within your entity scope. You control permissions per tool (Always Allow / Never Allow / Ask Each Time) via the MCP Preferences Dialog.

CategoryToolsWhat They Enable
Entity & Coaching Data get_leaders, get_leader_profile, get_coach_assessments, get_gof_assessment, get_coach_notes Ask about any leader's profile, GOF scores, assessment history, or coaching notes — the AI retrieves real data from Firestore
Search & Discovery search_entity_notes, search_sna_chunks, disambiguate_person_for_search, perplexity_search Full-text search across notes, vector similarity search across SNA embeddings, web search for external context
Care (CCM) search_care_resources, add_to_care, remove_from_care, pin_care_resource, get_care_resources Build and curate a client's Connected Community Model page conversationally — search for coaches, programs, communities, and add them to the right pillar
Relationships & Network explore_entity_relationships, retrieve_relationship_context, get_entity_sna_summary, check_cross_entity_permissions Map how entities connect, understand relationship patterns, explore network dynamics
Documents & Resources list_entity_resources, read_entity_resource, retrieve_fipd_documents Access documents from Drive, BigQuery, uploads, and the Faana IP library
Reports list_entity_reports, get_report_content Browse and read generated reports, reference past analyses in conversation
Temporal & Notes aggregate_temporal_data, toggle_note_taking Analyze data across time periods, capture the chat as a note for future reference

Voice I/O

Faana AI supports full voice conversation: speak your question using the wake word ("Hey Coach", customizable in Settings) or the mic toggle, and hear the response through text-to-speech powered by Kokoro TTS (28 voices across American and British accents). Voice is ideal for coaches who are driving between sessions or want a hands-free debrief. The Accumulation Mode (enabled by default) lets you review transcribed text before sending, preventing accidental messages.

Note-Taking Mode

Toggle note-taking mode (via the NoteAdd icon) to capture the conversation as a coaching note. While active, a yellow banner shows the note title. When you're done, the full exchange is saved to the entity's Notebook — searchable, taggable, and visible to other coaches with access.

Tool Confirmation & Safety

The AI always asks for your confirmation before taking destructive or write actions. You'll see a confirmation prompt with the tool name and parameters — approve or deny with one tap. Read-only tools (searches, lookups) can be set to "Always Allow" so the AI flows naturally without interruption.

Faana AI Chat showing a detailed AI response about Communication Pathways risk score reduction with 5 numbered action steps and Desired Outcomes, plus MCP tool action buttons (new note, insights, report settings, mute, broadcast, gear) at the bottom
Faana AI Chat — the AI delivering actionable coaching intelligence, analyzing Communication Pathways risk scores and proposing a 14-day action plan. The MCP tool bar at the bottom provides one-tap access to note creation, insights, report generation, voice controls, and settings.
Faana AI Chat: Complete Feature Detail

Header Toolbar

  • Mic toggle (MicIcon) — toggles voice input mode
  • TTS toggle (VolumeUp icon) — toggles text-to-speech playback
  • Note-taking button (NoteAdd icon) — captures chat as a note
  • Faana Agents button (Agent icon) — opens agent/prompt selector
  • Manage Prompts button — opens prompt selector dialog
  • MCP Settings button (Settings icon) — opens MCP Preferences Dialog

Chat History Sidebar

A collapsible panel (state persisted to localStorage('chatListCollapsed')) showing:

  • "+ New Chat" button to start a fresh conversation
  • Scrollable list of past chat sessions with title and timestamp
  • Three-dot menu per chat: Rename / Delete

Message Area

  • User messages (right-aligned with person icon) and bot messages (left-aligned with bot icon)
  • Streaming messages display live typing with cursor indicator
  • Long messages are collapsible with "Show more" / "Show less" toggle
  • MCP tool calls appear as collapsible log panels per tool invocation
  • MCP confirmation prompts for destructive actions
  • Report generation messages with device preview toggle (Desktop / Tablet / Mobile)
  • Markdown rendering with syntax-highlighted code blocks
  • Tokenized text display for PII-protected content

Input Area

  • Note-taking mode alert banner (yellow, with note title) when active
  • Multi-line text field: "Ask about leadership growth..."
  • While streaming: Stop Generation button (red StopCircle icon)
  • When ready: Send button (Enter to send, Shift+Enter for newline)
  • Voice status panel showing states: listening ("Hey Coach...") / recording with live transcript / generating speech / speaking with stop button

Mobile SpeedDial FAB

On mobile, a floating action button provides quick access to:

  1. Note mode toggle
  2. Send Note
  3. Agent selector
  4. Manage Prompts
  5. Active Mic
  6. Voice Response
  7. MCP Settings

MCP Preferences Dialog

A dialog with 2 tabs:

  • Tools tab: List of each MCP tool with radio group: Always Allow / Never Allow / Ask Each Time
  • Settings tab: Toggle switches for template defaults
Future State — Proactive Coaching Intelligence

Today, the AI waits to be asked. The future: proactive signals — "Two leaders on your Coffee Co team show declining zone scores since the last session. Review now?" This is the difference between a reactive assistant and an active coaching partner.

4.6 Admin Dashboard

Mostly Complete

The Admin Dashboard (accessible from the hamburger menu in both apps for platform admins) controls who has access to what across the platform. In Faana's coaching model, multi-coach engagements are the norm — a Head Coach, Assistant Coach, Rider, and Special Position Coach may all work with the same organization. The Admin Dashboard ensures each person sees only what their role requires, maintains brand consistency for white-labeled client experiences, and provides the operational tools to manage coaching pod composition and data ingestion history.

Why this matters: Care requires trust. Trust requires data isolation. An organization sharing vulnerable leadership data with Faana must know that only authorized coaches can see it, that roles can be adjusted as engagements evolve, and that every administrative action is accountable.

The Workbench version has 5 tabs (including Coaching Pods); the Hub version has 4 tabs (Coaching Pods are Workbench-only). The screenshot below shows the desktop view from the Intelligence Hub.

Administration Panel showing User Management tab with search bar, Refresh and Invite User buttons, and user table listing Autumn Manning (Platform Admin, head_coach, Active, Google Workspace active), Basia Cohen (No client roles, Active), and Caroline Simpson (No Access, suspended)
Admin Dashboard — User Management on desktop showing the full team roster with Google Workspace photos, FGOS status badges, role chips (Platform Admin, head_coach), last login dates, Google Workspace integration status, and per-user action buttons (edit, lock, platform admin toggle).
Admin Dashboard: Complete Feature Detail

The admin panel has up to 5 tabs (the Workbench includes Coaching Pods; the Hub has 4):

Tab 0 — User Management

  • Search text field to filter users by email/name
  • Refresh button to reload user list
  • User table: avatar (Google Workspace photo or initials), email, name, role chips (color-coded)
  • Edit button per user opens a role assignment dialog with checkboxes for: admin, entity, reports, financial, leadership, personal, basic, head_coach, assistant_coach, special_position_coach, rider, talent_rider
  • Lock/Unlock user buttons
  • Grant/Revoke Platform Admin with confirmation dialog showing implications

Tab 1 — Brand Assets

  • Upload FAB for adding new assets
  • Filter by asset type: logo / icon / image / color / font
  • Grid of asset cards with preview, name, type chip, Download and Delete buttons
  • Color picker (SketchPicker from react-color) for color assets
  • Entity Branding Manager for entity-specific overrides

Tab 2 — Import Rollbacks

  • List of data ingestion runs with rollback capability
  • Rollback button per import with confirmation dialog

Tab 3 — Audit Log

  • Search, filter by action type, filter by user, export CSV, refresh
  • Table: timestamp, user avatar+email, action type chip, target user, metadata, IP address
  • Action types: ROLE_GRANTED/REVOKED, PERMISSION_GRANTED/REVOKED, INGESTION_CREATED/MODIFIED/DELETED, USER_LOGIN/LOGOUT
  • Pagination (10 rows per page default)
In Development

The Audit Log tab currently uses placeholder data. The API integration is planned for an upcoming release.

Tab 4 — Coaching Pods

  • Search and "+ Create Pod" button
  • Grid of pod cards: pod name, member avatars, entity assignments, Edit and Archive buttons
  • Pod dialog for create/edit: pod name, member assignment, entity assignments
  • Archive confirmation dialog; Restore button for archived pods

4.7 Settings

Complete

Settings (accessible from the user avatar menu) provides three configuration sections in a two-panel layout: sidebar navigation on the left (280px) and content area on the right. On mobile, sections display as horizontal tabs.

Settings page showing Voice and Audio tab selected with Enable Voice Features toggle on, Voice Recognition section with wake word 'hey' and Language set to English (UK), and three tabs: Voice and Audio, Display, Notifications
Settings — Voice & Audio configuration showing the wake word trigger ("hey"), language selection, and the enable/disable toggle. The Display and Notifications tabs appear alongside for theme preferences and alert configuration.
Settings: Complete Feature Detail

Voice & Audio Settings

Master Toggle: "Enable Voice Features" switch enables/disables all voice sub-sections.

Voice Recognition:

  • Wake Word text field (default: "hey coach")
  • Language selector: English (US), English (UK), Spanish (Spain), French, German, Italian, Portuguese (Brazil), Chinese (Mandarin), Japanese

Text-to-Speech:

  • "Enable voice responses" switch
  • Model download progress bar (shown while Kokoro TTS model loads)
  • Voice selector (28 Kokoro voices in 4 groups):
    • American Female (11 voices): Heart (default), Alloy, Aoede, Bella, Jessica, Kore, Nicole, Nova, River, Sarah, Sky
    • American Male (9 voices): Adam, Echo, Eric, Fenrir, Liam, Michael, Onyx, Orion, Puck
    • British Female (4 voices): Alice, Emma, Isabella, Lily
    • British Male (4 voices): Daniel, Fable, George, Lewis
  • Speed slider: 0.5x–2.0x (step 0.1, marks at 0.5/1/1.5/2)
  • Volume slider: 0–100% (step 10%, marks at 0/50/100)
  • "Test Voice" button to preview selected voice

Behavior:

  • "Accumulation Mode" switch (review text before sending, recommended)
  • "Play feedback sounds" switch
  • "Keep listening after wake word" switch
  • "Active duration" field (5–60 seconds, default 15)

Advanced:

  • "Adaptive battery optimization" switch
  • "Noise suppression" switch
  • "Echo cancellation" switch

All settings auto-save on change.

Display Settings

Future State — Display Settings

Dark mode for low-light sessions, compact mode for fast navigation on small screens, and animation control for coaches who need reduced motion. These settings are built and will activate in a future release.

  • Theme Mode: Light / Dark / Auto (System)
  • Display Density: Comfortable / Compact / Spacious
  • Enable Animations toggle

Notification Settings

Future State — Notifications

Coaches will receive signals when background processes complete — ingestion pipelines finish, Token Examiner analysis is ready, and reports are confirmed by pod members. This closes the async loop and keeps coaches informed without manual status checks.

  • Email: Enable email notifications, Report completion, Daily digest
  • Browser: Enable browser notifications, Chat messages, System updates
  • Activity Alerts: Entity activity, Data ingestion completion, Token examination results

5. Intelligence Hub

The Intelligence Hub is the command center — where the data strategy is configured, the AI systems are tuned, and the platform is administered. Desktop-optimized (1440×900+), it provides the tools that make the Workbench intelligent: entity management (creating and connecting the organizations, people, programs, and communities that populate the system), data pipelines (ingesting and processing the documents that feed AI analysis), Faana Agents (the prompts, templates, and IP that shape every AI output), and the Behavioral Workbench (where raw observations become structured leadership intelligence). If the Workbench is what coaches use every day, the Hub is what makes that daily experience possible.

5.1 Entity Management

Complete

Entity Management is the heart of the Intelligence Hub — where organizations, people, programs, and communities are created, discovered, and connected. In Faana's model, almost everything is entity-scoped: every note, report, GOF assessment, and behavioral code belongs to an entity. This is the starting point for building the data foundation that all other features draw from.

Every entity created here is a node in the organizational intelligence graph. Every relationship defined between entities is an edge in the SNA fabric. The entity model is not a database abstraction — it is the foundation of Faana's network intelligence.

The page has five active tabs, each serving a different path to growing the entity graph. (You may also see a Relationship Intelligence tab in the UI — this is a legacy feature that is being phased out and is not covered in this guide.)

Entity Discovery — AI-Powered Entity Extraction

This is how Faana builds a rich entity graph from raw documents instead of manual data entry. When the Token Examiner analyzes ingested documents, it identifies people, organizations, and locations mentioned in the text (only entity-type tokens like PER_, ORG_, and LOC_ — not PII like emails or SSNs). These discoveries land in a pending review queue where each discovery shows:

For each discovery, you have three actions:

ActionWhat HappensWhen to Use
Find Matches ML similarity matching against existing entities. Shows similarity scores. You can Confirm Match to merge the discovery into an existing entity. When the AI found someone who already exists in the system under a different name or context
Create New Entity Creates a new entity record with the name and type you specify. The entity becomes active and available throughout the platform. When this is genuinely someone or something new to the system
Reject Removes from the pending queue. Requires a reason (for audit trail). False positives, irrelevant mentions, or duplicates that don't warrant a merge

Why this matters for Faana: Traditional systems require someone to manually enter every person, every org, every relationship. Entity Discovery inverts this — the AI reads your documents and proposes the entity graph, while humans verify. The intelligence compounds — every confirmed entity teaches the system to find the next one with higher confidence. Firestore triggers (onDocumentTokenized, onEntityDiscovered) automate the pipeline so new documents automatically surface new discoveries.

Global Token Pool (GTP) — Cross-Entity Identity Resolution

The Global Token Pool is the identity resolution backbone of the entire platform. Every time the PTL processes a document, it writes entity tokens to an Elasticsearch index called global-token-pool. This creates a cross-entity, cross-document registry of every person, organization, and location ever mentioned across all ingested content.

The GTP browser (admin-only) has two tabs:

Under the hood, GTP uses a 5-strategy search to handle the messiness of real-world entity names:

  1. Exact term match on canonical text (highest priority)
  2. Fuzzy match on canonical text (handles typos and variations)
  3. Fuzzy match on original text (the name as it appeared in the document)
  4. Prefix match (partial name searches)
  5. Last-name token match for person names (finds "Manning" when searching for "Autumn Manning")

Results are rescored using the surrounding context of each mention (text before and after the token) to boost results that match the semantic intent of the search.

Why this matters for Faana: When a coach asks the AI Chat "tell me about Sarah's leadership dynamics," the system needs to know which Sarah across potentially thousands of documents. GTP is the resolver — it connects tokenized mentions (PER_abc123) back to a canonical identity, tracks every context where that person appears, and enables the cross-document intelligence that makes Faana's AI grounded rather than hallucinating.

Intelligence Hub Entity Management page with 6 tabs visible: Relationship Intelligence, Entity Discovery, Existing Entities, New Entity, Bulk Import, and Global Token Pool (active, highlighted in coral). The main content area shows a loading spinner while the GTP browser initializes.
Global Token Pool tab — the sixth tab in Entity Management. The tab bar shows the full suite of entity tools: Relationship Intelligence, Entity Discovery, Existing Entities, New Entity, Bulk Import, and GTP. Once loaded, this tab provides the search and analytics browser described above.
Entity Management showing Existing Entities tab with 9 entities including Coffee Co (CLIENT, active) and associated person entities (Caleb Moreno, Derek Montoya, James Whitfield, Nolan Reeves) with coffee-co and demo-data tags
Entity Management — Existing Entities view showing Coffee Co and 8 associated people. Each row shows entity ID, name, type chip (CLIENT/person), status, tags (coffee-co, demo-data), creation date, and action buttons (view, edit, delete).
Entity Discovery tab showing Entity Discovery Management heading with Refresh button, Entity Type and Min Confidence filter dropdowns, 0 discovered entities pending review, and a data table with Token, Type, Confidence, Source, Discovered, and Actions columns
Entity Discovery — the AI-powered review queue where Token Examiner findings land for human verification. The filters let you triage by entity type and confidence level. When documents are processed, pending discoveries populate this table with Find Matches, Create New Entity, and Reject actions.
New Entity tab showing Create New Entity form with Entity Type dropdown selector, Tags input field with press Enter hint, and Create Entity button
New Entity — clean creation form where you select the entity type (Organization, Person, Program, or Community), add tags for filtering, and create the record. The form fields adapt based on the selected entity type.
Bulk Import tab showing a step-by-step CSV import wizard with Download CSV Template button, Prepare Your Data, Upload CSV File, and Map Fields steps
Bulk Import — guided CSV import wizard with a downloadable template supporting all 31 Faana fields (leadership scores, framework assessments, growth metrics). The step-by-step flow ensures data quality before import.
Entity Management: Additional Tab Details

Existing Entities

  • Global search toggle with filters by entity type (Organization / Person / Program / Community)
  • Configurable page size (default 50)
  • Entity table: name, type chip, status, created date, actions (View / Edit / Delete)
  • Click entity to view full details with edit capability
  • Pagination controls

New Entity

  • Entity type selector (Organization / Person / Program / Community)
  • Form fields vary by type: name, description, metadata, relationships
  • Relationship linking to existing entities
  • Permission assignment during creation

Bulk Import (CSV)

  • CSV file upload with drag-and-drop support
  • Column mapping wizard (map CSV columns to entity fields)
  • Preview of import data before execution
  • Validation warnings and error reporting
  • Import progress tracking
  • Rollback capability via Admin > Import Rollbacks

Global Token Pool (GTP) — Technical Detail

Each token in the pool stores:

  • Token identity: tokenId, canonicalText, originalText, tokenType, encryptedValue
  • Contexts (up to 20 per token): entityId, documentId, timestamp, surrounding text (before/after/full), co-occurring tokens, confidence score, confirmed/unconfirmed status
  • Aggregates: primaryEntity, entityCount, totalOccurrences, strongAssociations
  • Context pruning: max 20 contexts per token, weighted by confirmation status (confirmed = 2x weight) multiplied by confidence score
Future State — Precision Fit Matching

When the entity graph reaches sufficient density, the platform will perform Precision Fit matching — surfacing which coaches, leaders, or programs are the right fit for each other based on contextual behavioral data from the Leadership Genome, not credentials alone.

5.2 Data Management

Complete

Data Management is the nervous system of the platform — it controls how data flows into Faana Growth OS, gets processed, and becomes available for analysis. Faana's intelligence is only as good as the data feeding it. This section lets administrators configure data sources, set up automated ingestion schedules, monitor processing pipelines in real time, and browse the files stored per entity.

Every document ingested, tokenized, and analyzed contributes to the Faana Data Collective — the aggregated behavioral intelligence that powers cross-client benchmarking, the Leadership Genome, and the Innovation Deficit Research Initiative. Data management is not plumbing. It is the research intake process.

Four data source types feed the platform:

The data journey starts here: documents are synced to entity-scoped Cloud Storage (gs://faana-client-{entityId}-data/), tokenized by the PTL (privacy layer), analyzed by the Token Examiner (AI), indexed into two Elasticsearch indexes (Global Token Pool for identity resolution, SNA Chunks for vector search), and made available to every feature in the platform — from AI Chat's search tools to the Behavioral Workbench's document viewer to the Reports engine's variable population.

The Process Visibility sub-tab shows this entire pipeline in real time — every ingestion, tokenization, and analysis step with status filters, duration tracking, and expandable logs for each pipeline execution (see Section 8 for the full deep dive). The Token Examiner sub-tab provides entity-scoped controls to trigger AI analysis, monitor pass progress, and review discovered entities and relationships.

Data page showing Sources tab active with 4 sub-tabs: Summary (active, coral text), Data Sources, Ingestion Points, and Shared Drives. The main content area shows a loading spinner. The Processing tab is visible alongside Sources.
Data Management — the Sources tab with its four sub-tabs: Summary (data overview), Data Sources (GCS, BigQuery, Firestore), Ingestion Points (configured data feeds), and Shared Drives (Google Workspace integration). The Processing tab provides pipeline monitoring.
Data Sources sub-tab showing three data source cards: Google Cloud Storage (files and objects in GCS buckets), BigQuery (structured data in datasets and tables), and Firestore (document data in collections), with a red Tokenize Documents button
Data Sources — the three primary data stores. Google Cloud Storage holds ingested files, BigQuery provides analytics, and Firestore stores application data. The "Tokenize Documents" button triggers the PTL privacy pipeline on entity documents.
Processing tab showing Process Visibility with Processing Logs and Settings sub-tabs, Advanced Filters panel with search, Subsystems, Status, and Operations filters, auto-refresh toggle, and last-updated timestamp
Process Visibility — real-time pipeline monitoring showing processing logs with advanced filtering (subsystems, status, operations). The auto-refresh toggle enables live monitoring of ingestion, tokenization, and analysis pipelines. The Token Examiner sub-tab provides entity-scoped AI analysis controls.
Data Management: Complete Feature Detail

The Data Management page is organized into two main groups with sub-tabs:

Sources Group

Sub-tab: Summary

High-level overview of all entity data sources with connection status, volume metrics, and quick actions.

Sub-tab: Data Sources

SourceDescriptionHow It Works
Google DriveShared drives linked to entitiesAuto-sync from Drive to GCS at gs://faana-client-{entityId}-data/
BigQueryAnalytics datasetsQuery and visualize large-scale data
FirestorePlatform databaseBrowse and query collections
Cloud StorageFile bucketsBrowse entity-scoped storage

Each source type has a card with connection status, last sync time, and action buttons (Sync Now, Configure, View Data).

Sub-tab: Ingestion Points

Configurable data ingestion endpoints. Each ingestion point shows name, type, trigger type (Scheduled / On-demand), status, and last run time. Actions include: Run Now, Edit Config, View Logs, Delete.

The Add Ingestion Point dialog provides:

  • Type selector (from ingestion types list)
  • Name and Description fields
  • Trigger type: Scheduled / On-demand
  • Google Drive config: folder search, include subfolders toggle, file pattern filters, exclude patterns
  • Slack config: SlackSetupWizard (multi-step OAuth wizard)
  • Google Forms config: form search and multi-select
  • Schedule config: frequency selector (Every hour / 6h / 12h / Daily / Weekdays 9am / Custom CRON), timezone selector
  • Authentication settings (service account, impersonate email)

Sync progress shows a progress bar and expandable manifest viewer per ingestion point.

Sub-tab: Shared Drives

  • Lists shared Google Drive folders accessible to the entity
  • Directory Navigator with folder tree navigation
  • File list with search capability (DirectorySearch)
  • Shared Drive Backup Modal for backing up drive contents
  • Global search across all shared drives

Processing Group

Sub-tab: Process Visibility

Pipeline monitoring and tracking dashboard:

  • Filters: status (All / Pending / Processing / Completed / Failed), type (ingestion / tokenization / analysis), date range, search text, advanced filters
  • Table columns: ID, Name/Type, Status (chip), Started, Duration, Entity, Actions
  • Row expand: step-by-step pipeline progress with logs
  • Process Visibility Settings dialog for refresh interval and display options
  • Refresh button for manual update

Sub-tab: Token Examiner

Entity-scoped token examination pipeline controls:

  • Trigger AI-powered document analysis
  • View examination status and progress
  • Results summary with discovered entities and relationships

5.3 Faana Agents

Complete

Faana Agents is the AI configuration center — where you control the intelligence that powers every AI feature in the platform. It's organized into three tabs that manage the full lifecycle of AI-generated content: the prompts that guide AI behavior, the templates that shape AI-generated documents, and the intellectual property that grounds the AI in Faana's methodology.

Faana Agents is the intellectual property layer that separates Faana AI from a generic chatbot running on the same underlying models. Every prompt, template, and methodology document here represents Faana's 23 years of leadership development knowledge encoded for AI consumption. Without this layer, the AI is generic. With it, every output is grounded in Faana doctrine.

Agent Personas (Prompt Management)

Every AI interaction in Faana — chat, reports, behavioral coding suggestions, entity analysis — is driven by a versioned prompt. Agent Personas is a full prompt version control system where you can create, edit, test, and deploy the prompts that shape how Faana AI thinks and responds.

Prompts use a variable interpolation system: you write templates with {variableName} placeholders, and the system automatically extracts variables from the template text. Variables can be typed (string, number, boolean, array, object), have default values, and be marked as required. For chat prompts, the key variables are {history} (conversation history), {input} (user message), and {agent_scratchpad} (agent working memory). Each prompt has model settings (model selection, temperature, max tokens) and a version tag (Production / Testing / Draft / Experimental) so you can test new prompts safely before deploying them.

The screenshot below shows the production chat system prompt — "Enhanced Faana Growth OS Chat Assistant" (v4, chat category) — with its AI Ambassador Directive visible: "You are the interactive AI ambassador for Faana's Growth OS, embodying the neuroscience-based methodology that transforms leaders and organizations through prefrontal cortex activation, emotional regulation, and sustainable behavioral change." This is what gives Faana AI its distinctive voice and methodology alignment. Notice the "All Prompts" and "By Category" view toggles, the category filter dropdown, and the action buttons (version history, edit, duplicate, delete) at the bottom of each prompt card.

Agent Personas tab showing the Enhanced Faana Growth OS Chat Assistant prompt at v4, Production status, Active, with chat category chip and AI Ambassador Directive template text visible
Agent Personas — Prompt Management showing the production chat system prompt with version control (v4), category tagging, model settings (gemini-2.0-flash, Temp 0.7), and the full AI Ambassador Directive template

Smart Templates (HTML Template Editor)

Smart Templates are the HTML documents that reports and generated documents are built from. The editor is a full rich-text environment (TipTap-based) with support for headings, formatting, colors, tables, images, embedded D3.js charts, and — most importantly — template variables. Variables use {{variableName}} syntax and appear as highlighted badges in the editor. When a report is generated, the AI populates each variable with content synthesized from entity data.

The Smart Templates section has four sub-tabs: Entity Templates (scoped to the selected entity), Global Templates (available across all entities), Variables (define custom variables with sources: entity field, computed, or manual), and Categories (organize templates by type). The red "+ Create Template" button launches the full visual HTML editor where you can compose multi-page documents with {{variable}} placeholders that the AI populates at report generation time.

Smart Templates tab showing Template Management with Entity Templates and Global Templates sub-tabs, a red Create Template button, and an info banner reading 'No templates found. Create your first template to get started.'
Smart Templates — Template Management with Entity-scoped and Global template libraries, ready for the first template to be created. The "Create Template" button opens an HTML editor where you define the document skeleton that AI report generation fills with entity-specific data, variables, and leadership insights.

IP Catalogue

The IP Catalogue is Faana's institutional knowledge library — a curated repository of frameworks, methodologies, policies, guides, and standards that ground the platform's AI in 23 years of Faana methodology. Documents sync from Google Drive (shared drives linked to entities), so the catalogue stays current as the methodology evolves. Document types include Policy, Template, Guide, Framework, Methodology, Standard, and General. Each document has metadata (tags, type, status, visibility by role) and shows its Drive sync status.

This is what prevents Faana AI from being generic. When the AI generates a report or answers a coaching question, it can reference these IP documents to ensure its output reflects Faana's actual frameworks, not generic coaching advice. The screenshot below shows three foundational documents: the Faana Foundational Lexicon & Ontology (Standard, 9,754 words), the Qualities and Characteristics of a Leader (Methodology — defines what Faana looks for in Phase 1 beta customers), and the Faana Coaching Guide: The Growth Operating Framework (Framework — the core coaching methodology). Each card shows document type, version, extraction status, description preview, and authorship. The toolbar provides three ways to add content: upload from computer, browse shared drives, or manually add a document entry.

IP Catalogue tab showing three foundational Faana documents: Foundational Lexicon and Ontology (Standard), Qualities and Characteristics of a Leader (Methodology), and Coaching Guide: The Growth Operating Framework (Framework), each with version v1.0.0 and Extracted status
IP Catalogue — Faana's institutional knowledge library showing foundational methodology documents that ground all AI outputs in 23 years of methodology
Faana Agents: Complete Feature Detail

Tab 0 — Agent Personas (Prompt Management)

Full prompt version control system:

  • Toolbar: category filter (All / Chat / Document Generation / Analysis), Show Inactive checkbox, search field
  • Advanced Filters (collapsible): Filter by Creator, Filter by Status, Filter by Locked, Sort By (updatedAt / name / category), Sort Direction
  • Prompt table: name, description, category chip, version tag chip (Production / Testing / Draft / Experimental), default star, locked icon, active status
  • Per-row actions: Edit, Version History, Duplicate, Delete
  • "+ Add Prompt" button

Create/Edit Dialog:

  • Name and Description text fields
  • Category selector (chat / document_generation / analysis, with "Add new" option)
  • Version Tag selector (production / testing / draft / experimental)
  • Is Default checkbox
  • Locked checkbox
  • Template textarea (large, multi-line — the actual prompt text)
  • Variable Panel: insertable {{variable}} tokens with search and insert buttons
  • Model Settings (collapsible): Model selector (gemini-2.0-flash, etc.), Temperature slider, Max Tokens field

Version History Dialog: list of past versions with timestamps, diff view, and "Restore Version" button per entry.

Tab 1 — Smart Templates (HTML Template Management)

HTML template system for report and document generation, with 4 inner sub-tabs:

Templates sub-tab:

  • Category filter, search, entity filter, locked filter
  • Template card grid: name, category chip, entity scope chip, locked indicator, thumbnail preview
  • Card actions: Edit, Preview, Copy, Share, Delete, Categories/Tags
  • Template Editor: full HTML/CSS editor with variable insertion sidebar, preview pane, chart insert modal, chart configuration modal
  • Multi-page editor for multi-page templates with page navigation

Variables sub-tab: variable management (name, description, source: entity field / computed / manual) with Add/Edit/Delete.

Categories sub-tab: template category management with Add/Edit/Delete.

Entity Branding sub-tab: logo upload, brand color pickers, font settings, preview.

Template Preview Dialog: rendered HTML preview with device frame selector (desktop / tablet / mobile) and Download PDF button.

Tab 2 — IP Catalogue

Intellectual property catalog for managing Faana's frameworks, methodologies, and reference materials:

  • Filters: Document Type (Policy / Template / Guide / Framework / Methodology / Standard / General / Other), search, expandable date range and status filters
  • Document card grid: name, type chip, status indicator, description excerpt, last modified date, Google Docs link icon if connected
  • Actions menu per card: Edit, Download, Sync from Drive, Open Folder, Cloud Download, Delete
  • Add Document dialog: title, document type, description, tags (multi-select), Google Drive URL or upload, date fields, status toggle, visibility (role-based checkboxes)
  • Sync status indicators: synced (checkmark) / needs sync (warning)

5.4 Behavioral Workbench

Complete

The Behavioral Workbench is where unstructured coaching observations become structured intelligence. When documents are ingested into the platform — meeting transcripts, coaching session notes, 360-degree feedback, team communications — they arrive as raw text. The Behavioral Workbench lets coaches (and AI) read through those documents and tag specific passages with behavioral codes from Faana's 10 Leadership Qualities taxonomy.

Why This Exists — Doctrine Connection

The Signal System (Layer 4 of Faana's architecture) identifies that behavioral patterns are early indicators — they show stress accumulation, relational breakdown, and disembodiment before it shows in financial metrics or attrition data.

Pain Molecules Theory teaches that stress accumulates invisibly in specific patterns. The Behavioral Workbench makes those patterns visible by coding them against the 10 Leadership Qualities. A passage where a leader "dismissed concerns and redirected to metrics" becomes a tagged signal of disembodiment — cognitive dominance without relational presence (Phantom Leadership). Over time, these annotations build a longitudinal behavioral profile that reveals whether someone is growing, plateauing, or deteriorating — and which specific capacity is changing.

Without this feature, coaching would remain anecdotal. With it, every observation becomes evidence that feeds the Signal System, powers AI reports, and grounds coaching conversations in documented behavioral patterns rather than subjective impressions.

Each behavioral code applied here is a data point in the Leadership Genome — Faana's growing corpus of measurable behavioral patterns. At scale, this section becomes the primary mechanism for building the cross-client intelligence that powers research products, benchmarking, and Precision Fit matching.

What Is "Behavioral Coding"?

Think of it as qualitative research for leadership development. A coach reads a passage like "When the team pushed back on her proposal, she paused, acknowledged their concerns, and asked what she was missing" and tags it with the behavioral code "Active Listening" under the Vulnerability quality, with a positive valence and 90% confidence. Over time, these annotations build a rich, structured dataset that feeds into the leader's radar chart, Signal Intelligence scores, and AI-generated reports. The coding transforms narrative into measurable signal.

The Three-Panel Layout

The desktop interface (full viewport height) is designed for efficient, keyboard-driven coding:

AI-Assisted Coding

The most powerful feature is AI suggestion. When you select a chunk, the AI reads the text and suggests behavioral codes with confidence scores and reasoning. With Auto AI enabled (toggle in toolbar), suggestions load automatically as you navigate through chunks:

  1. Select a chunk (or press n/Enter to advance to the next one)
  2. AI suggestions appear as "ghost pills" — semi-transparent teal badges on the chunk and detailed cards in the Coding tab
  3. Each suggestion shows: code name, confidence percentage (color-coded: teal ≥85%, gold 70–84%, gray <70%), and reasoning text (visible in Learning Mode)
  4. Accept (a key) to apply the code, or Reject (x key) to dismiss. "Accept All" applies every suggestion at once
  5. Suggestions are cached per-chunk so navigating back doesn't trigger re-fetch

Learning Mode (toggle in toolbar) shows behavioral code descriptions inline, making the Workbench a teaching tool for new coaches learning the 10 Leadership Qualities taxonomy.

Behavioral Workbench desktop 3-panel view with Faana entity showing Curiosity, Courage, and Vulnerability codes, a meeting analysis document, and AI suggestions with confidence scores
Behavioral Workbench (Hub, desktop) — Code Browser with 10 Leadership Qualities (left), Document Viewer showing a strategic meeting analysis with 2/100 coded (center), and AI Suggestions with confidence scores for Scattered Effort, Blame Externalization, and more (right)
Behavioral Workbench: Complete Feature Detail

Toolbar

  • "Behavioral Workbench" title + current entity name
  • Learning Mode switch: when ON, shows behavioral code descriptions inline
  • Auto AI switch: when ON, auto-fetches AI suggestions on chunk selection
  • Search button (Ctrl+F) — focuses Code Browser search
  • Keyboard shortcuts button (?) — opens shortcuts modal

Left Panel — Code Browser (280px, resizable 200–400px)

  • Search text field to filter codes
  • Hierarchical accordion list of 10 Leadership Quality categories, each with its own color:
    1. Curiosity (amber)
    2. Courage (red)
    3. Vulnerability (purple)
    4. Pursuit of Purpose and People (teal)
    5. Learning Agility (gold)
    6. Determination (indigo)
    7. Self and Situational Awareness (blue)
    8. Cross-Cultural Communication (green)
    9. Adaptability (dark gray)
    10. Conscientiousness (rose)
  • Each category: collapse/expand toggle, code count chip, color dot, highlights if any code from this category is used in the current chunk
  • Code items: code name, valence color chip (positive=teal / negative=red / neutral=blue), usage count badge, keyboard shortcut key (1–9), Edit button (admin only)
  • Footer (admin only): "+ New Code" button (Shift+N shortcut)

Center Panel — Document Viewer (flexible width)

  • Document navigation: previous/next buttons ([ and ] shortcuts), document selector ("Doc X of Y"), progress indicator, status badge (Current / In Progress / New / Complete)
  • Chunk list: scrollable text segments with paragraph-level granularity (50 chunks per page)
  • Chunk states indicated by left border color: default (transparent) / selected (dark) / coded (teal) / AI suggested (blue)
  • Applied behavioral code chips displayed on coded chunks (valence-colored pills)
  • AI "ghost pills" (semi-transparent teal) for pending AI suggestions
  • Click a chunk to select it and update the right panel

Right Panel — Coding Panel (360px, resizable 300–500px)

Three tabs:

Tab 0 — Coding:

  • Quick Code Autocomplete input (search and select a code, press Enter to apply)
  • Applied codes list: code chip (valence color), confidence %, notes preview, Edit and Delete buttons
  • Notes textarea per code (max 2,000 characters)
  • AI Suggestions section:
    • "Get AI Suggestions" button (AutoAwesome icon, disabled when no chunk selected)
    • Loading spinner during AI fetch
    • Each suggestion: code name (ghost pill), confidence score, reasoning text, Accept (✓) / Reject (✗) buttons
    • "Accept All" button to apply all suggestions at once

Tab 1 — Intelligence:

  • Document-level metrics and progress
  • Valence distribution (positive / negative / neutral counts with progress bars)
  • Quality dimension breakdown (coding coverage per leadership quality)

Tab 2 — Entities:

  • Entity profiles with BehavioralScoreCard (radar chart per entity)
  • Placeholder for Stage 4 full implementation

Status Bar (Bottom)

Shows document name, chunk position (X/Y), coding progress percentage, and keyboard shortcut hint.

Keyboard Shortcuts

ShortcutAction
19Apply code with that shortcut number
n / EnterNext chunk
pPrevious chunk
]Next document
[Previous document
aAccept AI suggestion
xReject AI suggestion
Shift+NNew code (admin only)
Ctrl/Cmd+FFocus code search
?Show keyboard shortcuts modal
EscClose modals / blur search

New Code Modal (Platform Admin Only)

Dialog for creating/editing behavioral codes: code name, Leadership Quality/dimension selector (10 options), valence selector (Positive / Negative / Neutral), description textarea, keyboard shortcut assignment (1–9 or none).

Future State — Leadership Genome Research

Behavioral codes, once anonymized, are the core input to the Data Collective's Leadership Genome research. Every accepted AI suggestion, every human-verified code, every confidence score becomes a research data point. At scale, this enables Faana to publish the first evidence-based behavioral model of leadership development outcomes.

5.5 Admin Dashboard

Mostly Complete

The Hub's Admin Dashboard provides the same administration tools as the Workbench (see Section 4.6 for the full breakdown) with four tabs: User Management, Brand Assets, Import Rollbacks, and Audit Log. The Hub version does not include the Coaching Pods tab (that's Workbench-only). Accessible via the hamburger menu for platform admin users.

Brand Assets tab showing Global Brand Assets with Color Scheme section containing 7 configurable colors (Primary #1976d2, Secondary #dc004e, Accent #9c27b0, Primary Text #000000, Secondary Text #666666, Background #ffffff, Paper Background #f5f5f5) with color swatches and a Save Color Scheme button, plus a Brand Assets upload area
Brand Assets — entity-level branding configuration with a full color scheme editor (7 colors including Primary, Secondary, Accent, and text/background colors) and an asset upload area for logos, icons, and images. These brand settings flow into generated reports and documents.
Hub Admin: Role Reference

The Hub Admin's User Management tab supports 7 entity-scoped roles:

RoleColorDescription
Entity AdminRedFull access within this entity only
Entity ManagerPrimary BlueManage entity discovery and token associations
ReportsGreenGenerate and export reports
FinancialOrangeAccess to financial data
LeadershipInfo BlueAccess to leadership data
PersonalSecondaryAccess to HR/personal data
BasicDefault GrayRead-only access

5.6 Shared Features & Deprecated Routes

Complete
Features Shared with Workbench

Care (CCM) and Faana AI Chat are also available in the Hub as full-page desktop views. They share the same backend data and functionality as their Workbench counterparts (see Section 4.4 and Section 4.5). The Hub versions simply use a wider layout suited to desktop work.

Deprecated Hub Features

Document Management has been superseded by Faana Agents and auto-redirects there.

6. Key Concepts Glossary

These are the core terms and frameworks you'll encounter throughout Faana Growth OS.

GOF (Growth Operating Framework)
Faana's proprietary scorecard for measuring organizational and individual growth fitness — think of it as a "credit score" for leadership and organizational health. The GOF spans 8 blocks in two tiers: Above the Line (Mission, Values, Vision of a Better Place, Core Community, Purpose & Point, Strategy on the Field) represents the aspirational architecture — what the organization believes, where it's going, and who's leading the way. Below the Line (Communication Pathways, Connection Elements) represents the connective tissue — how information flows and how people actually relate to each other. Each block has a status (Not Started / Draft / Reviewed / Confirmed) and a risk score (0–100). The GOF is not a one-time assessment; it's a living diagnostic that evolves as coaching progresses, with revision history and AI-generated summaries tracking how the organization's fitness changes over time.
10 Leadership Qualities
Faana's taxonomy of observable leadership behaviors, grounded in 23 years of methodology. These are not personality traits — they're observable, diagnosable, and developable behaviors: Curiosity, Courage, Vulnerability, Pursuit of Purpose and People, Learning Agility, Determination, Self and Situational Awareness, Cross-Cultural Communication, Adaptability, and Conscientiousness. Each is scored on a 5-level growth scale (Never through Frequently) and tracked over time. These qualities are the taxonomy behind behavioral coding in the Workbench, the axes of the radar chart on leader Player Cards, and the foundation for AI-generated insights about leadership fitness. They connect the Behavioral Workbench (where raw observations become codes) to the Player Cards (where codes become scores) to Reports (where scores become narratives).
Entity
Any trackable unit in the system: an Organization, Person, Program, or Community. Entities have types, relationships, permissions, and scoped data. Almost every operation in Faana Growth OS is entity-scoped. Entities are also the nodes of the SNA fabric — every relationship between entities, every document ingested under an entity, every behavioral code applied to an entity builds the organizational intelligence graph.
Player Card
A comprehensive profile view for an entity (org or person), showing GOF scores, leadership qualities, network connections, and coaching notes. Named after baseball cards — everything you need to know at a glance. Org cards show 8 GOF blocks; Person cards show 10 Leadership Qualities with radar chart and ego network.
Zone System

A state-based assessment of a leader's nervous system regulation and capacity — not a personality label. Zones can change as conditions change. Zone colors appear on leader avatars, cards, and GOF block risk sliders:

  • Green (risk ≤25) — High capacity, clarity, regulation. Creates psychological safety. Intervention: sustain + growth.
  • Orange (risk ≤50) — Potential present but needs support and coaching. Intervention: coaching + scaffolding.
  • Red (risk ≤75) — High-risk without intervention. Creates churn, chaos, or disillusionment. Intervention: immediate coaching + structural support + care.
  • Crimson (risk >75) — Visionary but overloaded. Extraordinary potential but carrying too much. Intervention: care first, then capacity expansion.
  • Unassessed — No assessment yet (typically during Discover phase).

Grounded in Phantom Leadership theory: Green zone reflects integrated presence (nervous system + cognitive capacity aligned); Red zone reflects phantom leadership (cognitive dominance without relational presence). Person Player Cards auto-compute zone from GOF risk scores when unassessed.

Four Fitness Pillars
Faana measures organizational health across four dimensions, each with its own operating system: Leadership Fitness (LeaderOS) — founder, CEO, 1st team, managers of people; Team Fitness (TeamOS) — collective alignment, trust, accountability; Organizational Fitness (OrgOS) — system-wide coherence and risk; Community Fitness (CommunityOS) — impact, belonging, care infrastructure. These pillars connect the 10 Leadership Qualities, GOF, and engagement data into a unified fitness assessment.
Engagement Phases
The four stages of a coaching engagement: Not Engaged (pre-engagement), Discover (days 1–14, initial assessment), Diagnose (days 15–30, deeper analysis), Align (days 31–60, strategy development), Grow (days 61–90, sustained development). The 90-day engagement is Faana's standard coaching cycle. Displayed as phase chips on reports and leader cards.
Leader Tiers
Classification of leaders within an organization: Founder, 1st Team (executive leadership), Managers of People (mid-level), and Rising Leader (emerging talent). Displayed as chips on leader cards.
CCM (Connected Community Model)
Faana's framework for mapping and curating the support ecosystem around leaders and organizations. The CCM addresses a core Faana thesis: care has been removed from the architecture of work. It organizes resources across four pillars — Capacity (can you do it? — coaches, trainers, skills), Care (are you okay? — wellness, emotional health, caregiving support), Capital (can you fund it? — advisors, investors, financial resources), and Community (who's with you? — networks, peer groups, belonging). Coaches curate each entity's Care page manually or through AI Chat. The CCM is the data layer for Faana's larger vision: the Coordinated Care & Currency Network and Tokens of Care, where doing the work of leadership development automatically funds care for those in need.
PTL (Privacy Tokenization Layer)
The privacy boundary between raw documents and intelligence. Before any document is analyzed by AI, the PTL uses Google Cloud’s Data Loss Prevention API to detect and replace sensitive information across eight categories — personal identifiers, government-issued IDs, financial data, HIPAA-relevant health information, credentials and secrets, digital identifiers, demographics, and organizational references — with secure tokens using Cloud KMS encryption (AES-256-GCM). The result: the platform can analyze documents, discover entities, extract relationships, and generate reports without ever storing raw PII in analysis databases. Tokens like PER_abc123 (person) and ORG_def456 (organization) flow through the Token Examiner and SNA vector store. De-tokenization happens only in the UI at display time, ensuring data analysts and AI models never see sensitive information. Supports .txt, .md, .html, .json, .pdf, .docx, .xlsx files.
SNA (Social Network Analysis)

The intelligence layer that maps how people and organizations actually relate to each other — not from org charts, but from behavioral evidence in documents, communications, and coaching observations. The SNA system stores relationship data as "chunks" in an Elasticsearch index with 768-dimensional vector embeddings, enabling semantic search across all relationship evidence.

SNA surfaces throughout the platform: Ego Network visualizations on leader cards, Signal Intelligence (30-day behavioral signals), AI Chat grounding (via the search_sna_chunks MCP tool), report generation variable injection, and the Behavioral Workbench coding pipeline. The system uses hybrid search (vector similarity + text matching) with security-correct entity scoping to prevent cross-entity data leakage.

SNA is central to Faana's thesis that the largest unpriced risks in organizations are behavioral and relational, not financial. Network patterns — isolation of key leaders, communication pathway degradation, relationship health trends — are early warning signals that financial metrics will only reflect 12–18 months later. SNA surfaces these signals first.

For technical details on the SNA pipeline, embeddings, and 23+ API endpoints, see Section 7: Data Flow & Architecture and the AI Intelligence Map.

EIR (Entity-in-Relationship)
An analysis framework for understanding how an entity functions within its relationships. On the Org Player Card, the EIR section shows Executive-in-Residence assignments and talent matching. The deeper Precision Fit tab on Person Player Cards — which performs skill-fit analysis for talent assignment — is built but will launch in a future release. The API layer (entityManagementApi) fully supports EIR operations.
Token Examiner

An AI analysis framework that discovers entities, relationships, and temporal patterns from ingested documents through a 4-pass pipeline: Pass 0 extracts dates (Gemini 2.5 Flash), Pass 1 discovers entities and relationships within documents, Pass 2 links mentions across documents, and Pass 3 tracks relationship evolution over time (Passes 1-3 use Gemini 2.0 Flash via LangChain agents).

Beyond the core passes, TE provides relationship health analysis, network graph generation, entity match suggestions, provenance tracking, temporal analysis, and 6 D3-based network visualization types. Results flow into Entity Discovery, the SNA vector store, Firestore relationship rollups (for Ego Networks), and the Global Token Pool.

For the complete pipeline architecture, see Section 7: Data Flow. For the Hub UI, see Section 5.1: Entity Management.

Global Token Pool (GTP)

The Elasticsearch-backed identity resolution backbone of the platform. Every time the PTL tokenizes a document, entity tokens (people, organizations, locations) are written to the global-token-pool index, creating a cross-entity, cross-document registry of every named entity ever mentioned. GTP uses a 5-strategy search (exact, fuzzy, prefix, last-name match, plus context rescoring) to resolve messy real-world names — "Dr. Sarah Chen," "S. Chen," "Sarah" all map to the same canonical identity.

For the full GTP browser and technical details, see Section 5.1: Entity Management.

MCP (Model Context Protocol)
An open protocol that gives AI assistants the ability to take real actions beyond just generating text. In Faana Growth OS, the AI Chat uses 25+ MCP tools organized into categories: entity and coaching data retrieval (leader profiles, GOF scores, assessments), search and discovery (notes, SNA vectors, web), Care resource management (search, add, pin, remove from CCM pillars), relationship analysis (entity connections, network dynamics), document access (Drive files, IP library), and report tools. Each tool runs within the user's entity scope with proper authentication. Users control permissions per tool (Always Allow / Never Allow / Ask Each Time) — write operations always require confirmation, while read operations can flow automatically for natural conversation.
Vector Indexes & Embeddings

Faana uses two Elasticsearch indexes that serve fundamentally different purposes:

  • global-token-pool — Keyword-based search index for identity resolution. Stores entity tokens with multi-strategy text search (exact, fuzzy, prefix, last-name). Does not currently use vector embeddings for retrieval (embedding generation is planned via Pub/Sub but not yet active).
  • sna_chunks — Vector search index for semantic relationship intelligence. Each chunk has a dense_vector field (768 dimensions) containing an embedding from Google's text-embedding-004 model. Supports KNN search with cosine similarity. Pass 0 chunks also have a separate date_embedding (768 dimensions) for time-aware queries.

Chunking strategy: Documents are split using semantic chunking with a target size of 512 tokens and 50-token overlap between chunks. Each chunk stores its content_checksum (SHA-256 of entityId + documentId + content) for deduplication, and positional metadata (paragraph index, sentence index, page number, y-position on page) for document reconstruction.

What gets embedded: PTL documents get content embeddings after tokenization. Token Examiner Pass 0 generates date embeddings. TE Passes 1-3 generate relationship chunks with content embeddings. Entity-level rollups are also vectorized for aggregate network queries.

Feature flags: The vector system supports configurable capabilities: hybridSearch (combine vector + text), crossEncoderReranking (rerank results with a cross-encoder model), MMR (maximal marginal relevance for result diversity), and dateExtraction. Currently hybridSearch and dateExtraction are active; cross-encoder and MMR are available but not enabled by default.

Behavioral Code
A structured annotation linking a text selection from a source document to one of the 10 Leadership Qualities. Created in the Behavioral Workbench. Each code has a valence (positive/negative/neutral), confidence score, and optional notes.
Coaching Pod
A team of coaches assigned to work together on an engagement, modeled on the Sports Franchise Model: Head Coach → Assistant Coach → Special Position Coach → Rider (talent apprentice). Each pod has named members with role chips, entity assignments, and is managed via the Admin Dashboard. The pod structure ensures continuity of care — if one coach is unavailable, the engagement doesn't stall. It also creates a coaching apprenticeship pipeline where Riders gain hands-on experience while strengthening their 10 Leadership Qualities.
ILOS (Individual Leadership Operating System)

Faana's model for individual leadership fitness. ILOS has five components that flow as a system:

  • Foundation (Structure) — Identity, Personal Culture, Capacity, Grounding. Who you are before you lead.
  • Strength (State Variable) — Current fitness condition. Not fixed — it fluctuates with stress, support, and recovery.
  • Expansion (Process) — Growth trajectory. Where potential converts to capability through practice and stretch.
  • Engagement (Diagnostic Surface Signal) — Observable expression of internal alignment. Engagement is not a personality trait — it is a dynamic interactional state variable. When internal alignment exists, engagement emerges naturally.
  • Growth (Emergent Outcome) — What emerges when all four preceding components are coherent. Growth cannot be forced — it can only be cultivated.

The 10 Leadership Qualities map to ILOS components. For example, Vulnerability maps to Foundation (willingness to expose the real self creates the trust foundation), while Cross-Cultural Communication maps to Engagement + Expansion (leading across boundaries requires both visible expression and growth trajectory).

Tokens of Care
Faana's unit of measurement for care-related actions within the platform. When coaches and leaders do the work of growth well — completing assessments, coding behaviors, supporting team development — the work itself generates Tokens of Care that fund care for those in need. This is a flywheel, not a feature: doing the work well automatically creates a care economy. Tokens power the Care Currency Card and feed the Community Pool.
Care Currency Card
A physical and digital instrument powering Faana's closed-loop care economy. Employers issue the card as a welcome gift. Care categories include childcare, food, housing, moving expenses, time-off support, health coaching, educational programs, legal consultation, and care navigation hours. 100% of pay-forward flows go to the Community Pool (zero Faana fee), administered through FaanaWorks 501(c)(3). Revenue comes from Partner Platform Fees, Card Pre-Loads (stored-value trust), and Transaction Fees (5-8% per redemption at partner providers).
Data Collective
Faana's public benefit research structure for anonymized, aggregated behavioral and organizational data across clients. Once sufficient consent and anonymization protocols are in place, the Data Collective provides the cross-client corpus for Leadership Genome research, Innovation Deficit studies, and industry benchmarking. The Data Collective is what separates Faana from a coaching tool — it is the infrastructure for a new field of organizational intelligence research. Governance defines what this data can and cannot be used for.
Human Infrastructure

The complete system required to support humans in performing complex work — and the reason Faana exists. Four pillars are missing from how most organizations grow:

  • Capacity — Leadership capacity deficit at scale; organizations grow faster than leaders develop
  • Culture — Culture as operating system failure; values are stated but not practiced
  • Care — Care has been removed from the architecture of work; people don't have what they need
  • Connected Capital — Capital is disconnected from context; investment decisions lack human system intelligence

Not to be confused with the CCM four pillars (Capacity, Care, Capital, Community) or the Four Fitness Pillars (Leadership, Team, Organizational, Community Fitness) — three different frameworks addressing different levels of the system.

Innovation Deficit Research Initiative
Faana's core research thesis: there is a measurable link between leadership development, organizational design, and innovation capacity — with specific focus on women, minorities, and underrepresented founders. Faana is actively seeking academic institutions and private market funds to study, measure, and prove this link. Not a side project — foundational to Faana's mission. Proving this thesis with academic rigor makes the case for investing in human systems undeniable.
Leadership Genome

The measurable pattern of traits, competencies, intelligences, and behavioral signatures that define conscious, effective leadership. Not a single profile — a genome that varies by context but shares core DNA: self-awareness (emotional, relational, systemic), nervous system regulation, adaptive capacity, relational intelligence, values alignment between stated and practiced, and the capacity to hold complexity without collapsing into simplicity.

The Leadership Genome is built from the bottom up. Every behavioral code applied in the Behavioral Workbench against the 10 Leadership Qualities is a data point. Multiplied across hundreds of leaders, dozens of organizations, and years of longitudinal observation, a pattern language emerges — one that can identify early signals of leadership growth or organizational risk before they appear in financial metrics. The Leadership Genome is the core research product of the Data Collective and the foundation for Precision Fit matching.

Precision Fit
Diagnostic-driven matching of talent to opportunities, coaches to organizations, and solutions to problems — based on contextual behavioral data from the Leadership Genome, not resumes or credentials. When the entity graph and behavioral coding data reach sufficient density, Precision Fit can answer: "Which coach is the right fit for this leader, given their behavioral patterns, organizational context, and development trajectory?" The EIR (Entity-in-Relationship) Precision Fit tab on Person Player Cards is built and will launch in a future release. See Section 5.1.
Process Visibility
The cross-cutting data lineage system that tracks every document from ingestion through privacy tokenization to entity discovery. Uses a document-centric architecture where every log entry traces to a real GCS file via a deterministic 16-character hex ID. Also tracks AI report generation lineage — which source documents, tokens, and MCP tools contributed to each report variable. See Section 8.

7. Data Flow & Architecture

Understanding how data moves through Faana Growth OS helps you understand why each piece exists and how they connect. Here's the journey data takes from source to insight. Every step in this pipeline is tracked by the Process Visibility system, providing complete data lineage from raw file to generated intelligence.

The Data Pipeline

📄 Sources Drive, Slack, Forms, Uploads
📥 Ingestion ingestionApi
🔒 PTL PII Tokenization
🔎 Analysis Token Examiner AI
📈 Indexing ES + Embeddings
🧠 Intelligence Reports, Chat, GOF

Step by Step

  1. Ingestion: Documents arrive from Google Drive (auto-synced shared drives), Slack messages (via OAuth integration), Google Forms responses, or direct file uploads. Coaches can also record audio notes that generate transcripts.
  2. Storage: Files land in entity-scoped Cloud Storage at gs://faana-client-{entityId}-data/, ensuring strict data isolation between entities.
  3. Tokenization (PTL): Before any data is stored or processed, the Privacy Tokenization Layer uses Google Cloud’s DLP API to detect sensitive information across eight categories (personal identifiers, government-issued IDs, financial data, HIPAA-relevant health information, credentials, digital identifiers, demographics, and organizational references) and encrypts it using Cloud KMS (AES-256-GCM). Nothing downstream ever sees the original values. The document now contains tokens like PER_abc123 instead of real data.
  4. AI Analysis (Token Examiner): The tokenized document passes through a flexible, multi-pass AI analysis pipeline. Today it runs four passes:
    • Pass 0 (Gemini 2.5 Flash): Extracts the authoritative document date and all temporal references. Resolves relative dates ("next Tuesday") against the document date, not today's date. This is the anchor for all subsequent temporal analysis.
    • Pass 1 (Gemini 2.0 Flash): Discovers entities and relationships within each document — who's mentioned, what roles they play, how they relate to each other, with evidence quotes and confidence scores.
    • Pass 2 (Gemini 2.0 Flash): Links entity mentions across multiple documents. Tracks how the same person or organization appears in different contexts, building a cross-document profile with inferred roles, key relationships, and behavioral patterns.
    • Pass 3 (Gemini 2.0 Flash): Analyzes how relationships between specific entities evolve over time, identifying patterns of strengthening, weakening, or transformation.
    New passes and analysis types will be added as Faana deepens integration across GOF, the 10 Leadership Qualities, coaching engagements, and network intelligence.
  5. Indexing (Two Indexes): Results flow into two separate Elasticsearch indexes:
    • Global Token Pool (global-token-pool) — receives entity tokens from PTL processing. This is the cross-entity, cross-document identity resolution index. Uses keyword-based multi-strategy search (exact, fuzzy, prefix, last-name match) with context rescoring. Every mention of a person, organization, or location across all documents is tracked here.
    • SNA Chunks (sna_chunks) — receives analysis chunks from PTL vectorization and Token Examiner passes. This is the entity-scoped semantic search index. Each chunk stores content plus a 768-dimensional vector embedding for cosine similarity search. Pass 0 chunks also get a separate date_embedding for time-aware queries.
  6. Embedding: Content is converted to 768-dimensional vectors via Google's text-embedding-004 model. Semantic chunking (512 tokens, 50 overlap) splits documents into search-optimized pieces. Each chunk gets a SHA-256 content checksum for deduplication and positional metadata (paragraph, sentence, page, y-position) for document reconstruction. This enables semantic similarity search: "find leaders with similar network dynamics" becomes a mathematical KNN operation with entity-scoped pre-filtering for security.
  7. Network Graph: The Token Examiner aggregates relationship evidence into relationship_rollups in Firestore, which power the Ego Network visualization (concentric and force-directed layouts), PersonScorecards (behavioral code distribution by Leadership Quality), and RelationshipPanels (co-mention frequency and interaction evidence). Six D3-based visualizations in the Intelligence Hub offer different lenses on the same data: force-directed graph, arc diagram, radial cluster, tree of life, and more.
  8. Human Intelligence: The Behavioral Workbench adds human-verified behavioral codes that map text observations to the 10 Leadership Qualities. These codes are written directly back to sna_chunks, closing the loop between human observation and machine intelligence. Each chunk can carry multiple behavioral codes with valence (positive/negative/neutral), confidence scores, and aggregated risk metrics.
  9. Output: All of this converges into the features coaches use daily: AI-generated Reports (populated with real entity data via parallel variable processing), Chat insights (grounded in SNA vector search and document retrieval), Player Cards (radar charts from aggregated behavioral codes, ego networks from relationship rollups, quality scores from coach assessments), GOF assessments, and the GOF Storyline (AI-generated narrative cached with staleness detection via SHA hash comparison).
  10. Leadership Genome: Behavioral codes, quality scores, and longitudinal patterns aggregate into the Leadership Genome — the measurable behavioral model that grows with every coaching engagement.
  11. Data Collective: Anonymized, aggregated intelligence feeds the Faana Data Collective — enabling cross-client benchmarking, academic research partnerships, and the Innovation Deficit Research Initiative.

Entity Model

Organization

Companies, nonprofits, institutions. Has leaders, runs programs, produces documents.

Person

Leaders within organizations. Assessed on 10 Leadership Qualities, tracked over time.

Program

Coaching engagements, workshops, development tracks. Enrolls leaders from organizations.

Community

Networks of practice, cohorts, cross-org groups. Members drawn from multiple organizations.

Organization has leaders Person
Organization runs Program
Person enrolled in Program
Person member of Community
Organization part of Community

8. Process Visibility & Data Lineage

Every piece of generated intelligence in Faana Growth OS — every report variable, every behavioral code suggestion, every entity discovered by the Token Examiner — can be traced back to its source document. This isn't a debugging tool bolted on after the fact. Process Visibility is a cross-cutting system designed from the ground up to answer the question: "Where did this insight come from?"

For a platform building toward scientific research and a Data Collective, data lineage isn't optional. Every claim about a leader's behavioral pattern, every organizational fitness score, every network relationship must be auditable. Process Visibility makes that possible.

Document-Centric Architecture

The V3 Process Visibility logger enforces a strict rule: every log entry must trace to a real document in Google Cloud Storage. No fake entries, no arbitrary IDs, no orphaned logs.

Pipeline Stage Tracking

Each document's journey through the platform is tracked across three pipeline stages, stored in Firestore at process_visibility/{entityId}/document_progress/{documentId}:

StageWhat HappensTracked MetricsStatus Flow
Ingestion File downloaded from Google Drive (or uploaded directly) and placed in GCS at gs://faana-client-{entityId}-data/ Files processed, bytes transferred, ingestion point name pending → processing → completed
PTL (Privacy Tokenization) Sensitive data across eight categories (personal identifiers, government IDs, financial data, HIPAA-relevant health info, credentials, digital identifiers, demographics, organizational references) detected via Google Cloud DLP API, replaced with deterministic tokens, encrypted with KMS (AES-256-GCM), stored in BigQuery and Elasticsearch Global Token Pool Tokens created, tokens processed, KMS operations pending → processing → completed
Token Examiner AI-powered entity extraction, relationship discovery, embedding generation across 4 analysis passes (date extraction → within-document → cross-document → temporal) Tokens examined, entities discovered, relationships found pending → processing → completed (with circuit breaker for retries)

Each stage independently tracks: status, start/end time, duration, step count, error count, and the last operation performed. A document's overall status is derived from the combination of all stage statuses, along with a list of completed stages (e.g., ["ingestion", "ptl"] means TE hasn't run yet).

Report Lineage Tracking

When a coach generates an AI report, a separate lineage layer tracks exactly which source data contributed to each variable in that report. The ProcessVisibilityReportLogger stores this at process_visibility/{entityId}/report_building/{reportId}:

The Intelligence Hub UI

Process Visibility lives in the Intelligence Hub under Data Management → Process Visibility. The UI provides:

Why Data Lineage Matters for Faana

From Coaching to Research

Process Visibility isn't just operational monitoring. It's the audit backbone for Faana's data strategy. When a report claims a leader demonstrates strong Curiosity, the lineage can trace that claim back to: the specific report variable → the AI prompt that generated it → the SNA chunks it drew from → the behavioral codes applied to those chunks → the tokenized documents those codes came from → the original files in Google Drive. That chain of evidence is what makes the difference between an opinion and a researchable finding.

Future State — Full-Chain Lineage Explorer

A planned enhancement will expose the complete lineage chain in the Workbench, allowing coaches to click on any insight and trace it back to its source documents. This will also support the Data Collective's requirement for reproducible, citation-backed behavioral research.

9. AI Intelligence Map

AI is not a feature in Faana Growth OS — it is the connective tissue that makes the entire platform intelligent. Every major user interaction is powered, enhanced, or informed by AI. This section maps every AI integration point across both apps, showing what models power them, how they connect to the user experience, and why they matter for Faana's mission.

AI Models in Production

ModelSDKWhere UsedWhy This Model
Gemini 2.5 Flash Vertex AI SDK (direct) Pass 0 date extraction, GOF storyline, GOF revision summaries, Leadership Quality summaries, PTL summarization, EIR precision matching Best quality/speed balance for structured output. Uses thinkingBudget to control internal reasoning (1024-8192 tokens). Chosen over LangChain for prompts >120K chars due to a LangChain bug.
Gemini 2.0 Flash LangChain ChatVertexAI AI Chat (streaming + batch), report generation, variable processing, chat title generation, prompt testing Optimized for tool-calling agents. LangChain provides the agent framework (tool registry, memory, callbacks). Supports SSE streaming for real-time chat.
Gemini 2.0 Flash (Exp) LangChain ChatVertexAI Token Examiner Passes 1-3 (agent), behavioral AI suggestions Experimental variant with enhanced reasoning for multi-step entity/relationship discovery. TE runs as a LangChain agent with dedicated tool registry and dialogue logging.
text-embedding-004 LangChain VertexAIEmbeddings SNA chunk embeddings, date embeddings (Pass 0), TE entity embeddings 768-dimensional vectors optimized for semantic similarity. Powers all KNN search and relationship matching.
Whisper Self-hosted on Cloud Run Audio transcription (server-side) High-quality speech-to-text for coaching recordings and voice notes. VAD-enabled for long recordings.
Kokoro-82M ONNX in Web Worker (browser) Text-to-speech in AI Chat voice response mode Local neural TTS model — runs entirely in the browser with no server round-trip. 28 voices (American/British, male/female). Progressive streaming: starts speaking before the full LLM response arrives.
Web Speech API Browser native (Chrome) Voice input (Active Mic mode), audio recording transcription Real-time browser-side speech recognition. Always listening for wake word "Hey Coach." Provides instant transcription during audio recording.
Perplexity (sonar-pro) REST API Web research, fact checking, news, comparison analysis (MCP tools in Chat) Gives the AI Chat access to current web information. Five MCP tools: search, research topic, fact check, get news, compare.

AI Integration Points — Faana Workbench (Coach-Facing)

The Workbench is where coaches interact with AI every day. Every AI feature is designed to reduce the cognitive load of coaching — surfacing the right intelligence at the right moment so the coach can focus on the human relationship.

FeatureAI CapabilityHow It TriggersWhat the Coach Sees
AI Chat (Streaming) Conversational AI agent with 25+ MCP tools, access to all entity data Send a message, voice command ("Hey Coach"), or tap the chat FAB Token-by-token streaming response with tool-use indicators ("AI is running searchSnaChunks..."). MCP confirmation dialog for write operations. Markdown rendering with code blocks, tables, links.
Voice Input (Active Mic) Always-on speech recognition with wake word detection Toggle Active Mic in chat header, then say "Hey Coach" (or variations) Mic icon pulses red. Live interim transcription appears in input field. Voice commands: "send now," "clear," "stop." Battery monitoring auto-disables below 20%.
Voice Output (TTS) Local neural text-to-speech (Kokoro-82M) with progressive streaming Toggle Voice Response in chat header AI reads responses aloud as tokens arrive (doesn't wait for full response). 28 voice choices. Status banner: "Generating speech..." / "Speaking..." Volume icon pulses blue.
Note-Taking Mode AI transcribes conversation into persistent notes Say "start taking notes" or AI uses toggle_note_taking MCP tool Note icon indicator in message input. Notes saved to entity's notebook automatically.
GOF Storyline AI-generated organizational narrative from GOF blocks, notes, and assessments Auto-loads on Org Player Card. "Generate Storyline" button for refresh. Dark card at top of org page with: overall narrative (clamped to 3 lines), completion/risk chips, expandable strategic themes, block summaries (clickable), prioritized recommendations. Staleness indicator when GOF data has changed. Elapsed time counter during generation.
GOF Block History Summary AI narrative of how a GOF block evolved over time Auto-fetches when opening any GOF block modal Narrative text showing change patterns, with "Regenerate" button. Loading spinner during generation.
Leadership Quality Revision Summary AI change summary comparing previous vs current revision Click "Generate AI Summary" button on a specific revision AutoAwesome icon button. CircularProgress + "Generating summary..." then natural-language change description.
Signal Intelligence (SNA Vector Search) Semantic search for behavioral evidence from documents Expand any of the 10 Leadership Quality rows on a Person Player Card Text excerpts from analyzed documents with date, source name, and behavioral code chips. Lazy-loaded per quality (first expand only).
Behavioral Workbench AI Suggestions AI suggests behavioral codes for each text chunk Auto-fetches 1.5s after navigating to a chunk (when "Auto AI" is on), or Alt+G manually Blue-bordered suggestion cards with: code name, confidence % (color-coded: green ≥85%, gold ≥70%, gray below), dimension chip, reasoning text, evidence quotes. Accept/Reject buttons (A/X keys). "Accept All" for batch.
Report Generation AI populates template variables from entity data via parallel LLM processing "Generate Report" button on Reports timeline or empty state Multi-step wizard: select type → configure → generating (wave skeletons) → editor. Variable processing display shows per-variable status. Workflow progression: AI → Coach → Pod → HC Final.
Audio Transcription Dual-path: browser-side (Web Speech API) + server-side (Whisper) Record audio via mic button in header or Notebook "Auto-generated" chip on live transcription. Editable transcript field. Server-side transcript available after processing.
AI Note Title Auto-generates 7-word title from audio transcript Automatic after transcription (≥20 characters) "Generating title from transcript..." placeholder in title field, then AI-generated title appears. Skipped if user manually edits.
Auto Chat Title AI generates 3-6 word title for chat conversations Automatic after 3rd user message Chat title updates in sidebar/header silently.
Ego Network Network visualization from AI-discovered relationships (Token Examiner output) Navigate to "Network" tab on Person Player Card Concentric circle or force-directed layout of nodes and edges. Click node for PersonScorecard (behavioral radar chart + evidence). Click edge for RelationshipPanel (co-mentions, interactions).

AI Integration Points — Intelligence Hub (Admin/Power-User)

FeatureAI CapabilityHow It TriggersWhat the User Sees
Token Examiner (4-Pass Pipeline) AI entity/relationship discovery from documents via LangChain agents "Analyze" button on Data Management > Token Examiner tab, or auto-triggered by Firestore onDocumentTokenized ExaminationProgress component showing pass-by-pass status. Agent dialogue logs viewable for debugging. Results feed Entity Discovery and SNA indexes.
TE Network Visualizations 6 D3-based chart types rendering AI-discovered relationship graphs View results in Token Examiner UI Force-directed graph, disjoint force graph, arc diagram, radial cluster, tree of life, patent-suits graph. Each offers a different analytical lens on the same relationship data.
Entity Discovery AI-powered extraction of entities from documents with confidence scoring Auto-populated by Token Examiner pipeline. Firestore triggers auto-initiate. Pending discoveries table with confidence levels. Three actions: Find Matches (ML similarity), Create New Entity, Reject (with reason). Audit trail for all decisions.
Report Generation (Chat-Initiated) Template-based report generation with MCP tool access "Generate Report" in Chat interface VariableProcessingDisplay: live table of each variable (pending/processing/completed), tool call counts, prompt inspector. ReportCompletionDisplay: preview, download, compile.
AI Template Generation Generate HTML document templates from requirements "Generate with AI" button in Document Management User provides template type + requirements. AI generates full HTML template with {{variable}} placeholders.
Behavioral Workbench AI Suggestions Same AI suggestion system as Workbench (desktop layout) Same triggers (Auto AI toggle, Alt+G) Same suggestion cards in desktop 3-panel layout.
Prompt Management (Admin) Full CRUD for AI prompts with version control and testing Admin > Prompt Management Version history, comparison, restore/delete. Version tags (draft/stable/deprecated/experimental). Category filters. Lock flag. Default designation. "Test Prompt" with live AI execution.
Dashboard Report Generation Entity-level AI-generated dashboard reports "Generate Report" on Hub dashboard or Workbench Reports page Polling for completion with progress indicators.
Perplexity Web Research (5 Tools) Web search, topic research, fact checking, news, comparisons AI Chat uses these as MCP tools when web context is needed AI responses cite web sources. Five distinct tools: perplexity_web_search, perplexity_research_topic, perplexity_fact_check, perplexity_get_news, perplexity_compare.

AI Integration Points — Backend Pipeline (Invisible to Users)

These AI systems run automatically in the background. Users benefit from them but never interact with them directly.

SystemModelWhat It DoesWhere Results Surface
PTL Summarization Gemini 2.5 Flash DLP-safe summarization: tokenizes PII before sending to AI, detokenizes result. Four levels: title (7 words), short (25), standard (75), detailed (150). Audio note titles, document summaries in various UI surfaces
SNA Embedding Generation text-embedding-004 Converts text chunks to 768-dim vectors. Runs after PTL processing and each TE pass. Powers all semantic search: Chat MCP tools, Signal Intelligence, Behavioral Workbench document loading
EIR Precision Fit Matching Gemini 2.5 Flash (2-stage) Matches leaders to Executive-in-Residence coaches. Stage 1: shortlist by need category. Stage 2: deep scoring with fit dimensions and reasoning. 7-day Firestore cache. Built and working but UI not yet launched (hidden tab on Person Player Card)
Whisper Audio Transcription Whisper (Cloud Run) Server-side transcription of audio files flowing through the PTL pipeline. VAD-enabled for long recordings. Results cached as .transcript.txt in GCS. Transcripts appear on audio notes in Notebook and audio playback components
Relationship Health Analysis Gemini 2.0 Flash (LangChain) LLM-based assessment of relationship quality with optional intervention plans Network health scores in Ego Network panel, relationship strength indicators on Player Cards

Three Dimensions of AI

AI in Faana Growth OS is not one thing. It operates across three distinct dimensions, each with a different relationship to the user, a different trigger model, and a different role in the intelligence pipeline. Understanding these dimensions is key to understanding where the platform is today and where it's going.

Dimension 1

Interaction-Gated

The user asks, the AI responds. This is the conversational layer — AI Chat, voice commands, manual report generation, on-demand GOF storylines. The coach is in control. AI waits until called.

Trigger: User action (message, button, voice)

Examples: Chat with MCP tools, "Hey Coach" voice input, "Generate Storyline" button, behavioral code suggestions (Alt+G)

Model: Gemini 2.0 Flash via LangChain agent

Dimension 2

Pipeline-Embedded

AI that runs automatically as part of data processing. When a document enters the system, AI activates without anyone asking. This is the intelligence factory — extracting, analyzing, embedding, discovering.

Trigger: Data event (Firestore write, document upload, PTL completion)

Examples: Token Examiner 4-pass analysis (auto-triggered by onDocumentTokenized), SNA embedding generation, PTL summarization, date extraction, EIR Precision Fit matching

Models: Gemini 2.5 Flash (structured output), Gemini 2.0 Flash Exp (agent reasoning), text-embedding-004 (vectors)

Dimension 3

Always-On Proactive

AI that monitors, detects patterns, and initiates interaction with people — without being asked. This is the next architectural evolution: creative agents that observe the data landscape and reach out when they see something worth acting on.

Trigger: Time-based schedules, threshold violations, pattern detection

Examples (Planned): "I noticed Derek's Curiosity scores dropped across 3 sessions — worth discussing?", pre-session briefings pushed to coach, relationship health alerts, stale engagement detection

Foundation: Scheduled functions, Firestore triggers, Slack alerting already exist

Where the Platform Stands Today

Dimensions 1 and 2 are fully operational. The interaction-gated layer (Chat, voice, reports) handles the coach's daily workflow. The pipeline-embedded layer (Token Examiner, embeddings, PTL) runs continuously in the background, building the SNA fabric and Leadership Genome with every document processed.

Dimension 3 — always-on proactive agents — is the next architectural frontier. The infrastructure is ready: Firebase scheduled functions, Firestore triggers with circuit breakers (exponential backoff, max retries, Slack alerts on permanent failure), and the Process Visibility system for tracking what agents do. What's missing is the agent logic itself — the pattern detection, threshold monitoring, and creative outreach that turns a reactive system into a proactive one.

Future State — Always-On Coaching Agents

Proactive agents will operate on schedules (daily digest, weekly summary) and on thresholds (behavioral score drops, network disconnection, engagement staleness). They will compose messages in the coach's voice (using the prompt system's persona management) and deliver them through the channels the coach prefers — Chat, Slack, email, or push notification. Critically, these agents will log every action through Process Visibility, maintaining the same data lineage guarantees as the pipeline-embedded dimension.

The AI Prompt System

Every AI interaction in Faana is driven by a prompt from the central prompt registry (Firestore prompts collection). This is not just a convenience — it's how Faana maintains consistency, enables rapid iteration, and provides audit trails for AI behavior.

Why this matters for Faana: The prompt system is how Autumn and the team control AI behavior without touching code. Want the AI Chat to be more empathetic? Update the chat system prompt. Want behavioral coding suggestions to emphasize Vulnerability more? Update the behavioral workbench prompt. Want reports to focus on network dynamics? Update the report generation prompt. The entire AI personality and methodology alignment lives in Firestore, not in source code.

10. API Reference

Faana Growth OS runs on 19 Express.js APIs, each deployed as its own Cloud Run instance via Firebase Functions v2. Every API requires Firebase Authentication (JWT token in the Authorization header) and most operations are entity-scoped.

View Full API Reference →

API Groups at a Glance

GroupAPIsPurpose
CoreEntity Management, Auth & WorkspaceEntity CRUD, permissions, authentication
IntelligenceToken Examiner, SNAEntity discovery, relationship analysis, behavioral coding, network intelligence
AI & ContentChat MCP, AI Reporting, Prompt Mgmt, Document MgmtAI chat, reports, prompt versioning, templates
DataIngestion, PTL, Data Management, Process VisibilityData import, privacy, storage, pipeline tracking
AdminAdmin, Slack Integration, User SettingsBackups, Slack ingestion, user preferences
UserNotesRich-text notes with attachments and audio

11. Security & Permissions

Faana Growth OS handles deeply sensitive information — leadership assessments, behavioral observations, financial fitness data, and personal wellness indicators. Security isn't a feature bolted on at the end; it's architected into every layer, from how you log in to how sensitive data across eight categories is tokenized before anything in the platform sees it.

Security model showing auth, roles, entity scoping, and data protection
Security architecture: Authentication → Roles → Entity Scoping → Data Protection

Authentication

All access requires a @faanaworks.com Google account authenticated through Firebase Authentication. Every API request includes a JWT token in the Authorization header, which is verified by the requireAuth middleware before any data access. The Intelligence Hub shows an auth status indicator (green check = valid, red = needs refresh) with a "Test Auth" option for manual re-verification.

Role-Based Access Control

RoleAccess LevelTypical User
Platform AdminFull platform access across all entities, Admin Dashboard, New Codes in WorkbenchPlatform administrators, engineering team
Entity AdminFull access to assigned entities onlyOrganization administrators, senior coaches
Entity ManagerManage entity discovery and token associationsData analysts, entity managers
Head CoachFull Coach Home access for assigned entitiesLead coaches overseeing engagements
Assistant CoachCoach Home access (limited scope)Supporting coaches
ReportsGenerate and export reports from templatesReport coordinators
FinancialAccess to financial dataFinancial analysts
LeadershipAccess to leadership profile dataLeadership development staff
PersonalAccess to HR/personal dataHR coordinators
BasicRead-only access to assigned entitiesObservers, participants

Entity-Scoped Data Isolation

Every data query is filtered by entityId. The system verifies that the authenticated user has permission to access the requested entity using hasEntityAccess(uid, entityId) before returning any data. There is no way to access data across entity boundaries without explicit permission. The selected entity ID is stored in localStorage('selectedEntityId') and most pages show a warning alert when no entity is selected.

Data Protection

AI Data Privacy

A critical design decision: no raw PII reaches any part of the platform. The PTL tokenization pipeline runs before any data is stored or processed — before it enters the Token Examiner, Behavioral Workbench, report generation pipeline, or any database. Google Cloud’s DLP API detects sensitive information across eight categories (personal identifiers, government-issued IDs, financial data, HIPAA-relevant health information, credentials, digital identifiers, demographics, and organizational references) and replaces each value with an encrypted token. AI models receive tokenized text (e.g., “PER_4821 discussed strategy with PER_7203”) and the detokenization happens only at the presentation layer, scoped to the authenticated user’s entity permissions. This means even if any system component were compromised, it would contain only meaningless tokens.

Session & API Security

The Privacy Stack — Three Layers of Protection

Faana's approach to AI privacy isn't a single mechanism — it's a layered defense that gets deeper with each architectural evolution:

  1. Layer 1: PTL Tokenization (Today) — Before any data is stored or processed, Google Cloud’s DLP API detects sensitive information across eight categories (personal identifiers, government-issued IDs, financial data, HIPAA-relevant health information, credentials, digital identifiers, demographics, and organizational references). All values are replaced with deterministic tokens encrypted via Cloud KMS (AES-256-GCM). Nothing downstream sees the originals. AI models receive text like “PER_4821 discussed strategy with PER_7203” — never real data. Detokenization happens only at the presentation layer, scoped to authenticated user permissions.
  2. Layer 2: Entity-Scoped Isolation (Today) — Every query, every AI prompt, every vector search is filtered by entityId. There is no cross-entity data leakage path. Even the AI Chat's MCP tools are entity-scoped.
  3. Layer 3: Private LLM (Near-Term) — Migration from Google Vertex AI to a self-hosted language model means no data leaves Faana's infrastructure. Combined with PTL tokenization, this creates a double-lock: even the self-hosted model sees only tokens, and those tokens never traverse an external API.

Current AI Infrastructure

Today, the platform uses Google Vertex AI (Gemini model family) across 20+ integration points. The models are accessed two ways:

The prompt management system already stores model configuration (model name, temperature, max tokens) per prompt in Firestore, meaning model selection can be changed without code deploys for many features. This is the first step toward provider independence.

Future State — Private LLM Migration

The near-term architecture roadmap includes migration to a self-hosted language model. This requires building an LLM abstraction layer (provider-agnostic factory pattern), migrating ~25 files from direct Vertex AI instantiation, and validating quality parity on all 4 Token Examiner passes. LangChain's model abstraction provides a foundation, but Vertex-specific features (structured output schemas, thinking budget control, 768-dim embeddings) will require careful replacement. The result: complete data sovereignty with zero external AI API calls, while preserving the PTL tokenization layer as an additional defense-in-depth.

Compliance & Roadmap

Faana Growth OS is currently in pre-beta development. Formal compliance certifications (SOC 2, HIPAA, GDPR) are planned as part of the enterprise readiness roadmap ahead of beta client onboarding. The architecture has been designed with these frameworks in mind — entity-scoped data isolation, eight-category DLP detection (including HIPAA-relevant health information), KMS-encrypted tokenization, role-based access, and audit logging are foundational, not retrofitted.

Note: The Audit Log tab in the Admin Dashboard currently uses placeholder data — see Section 4 for details. Full audit logging is planned for an upcoming release.

12. Feature Maturity Matrix

Faana Growth OS is a living platform under active development, designed to evolve as Faana executes on its data strategy and deepens integration with the full methodology. This matrix gives an honest assessment of every feature's current state. "Partial" and "Planned" features are not gaps — they're the roadmap. The platform's architecture supports incremental deepening: new Token Examiner passes, new fitness models, new Care economy features, and new AI capabilities are added as the methodology and data strategy advance.

Status Legend

Complete Fully functional with real data   Mostly Complete Functional, minor gaps remain   Partial Core works, some features in progress   Planned In development, not yet functional   Deprecated Superseded by another feature

Faana Workbench Features

FeatureStatusNotes
Coach HomeCompleteReal API data, drag-and-drop portfolio, GOF grid, Portfolio Pulse
Org Player CardCompleteEntity data, GOF blocks with per-block modals, leaders, pods, EIR
Person Player CardComplete10 Leadership Qualities, GOF, radar chart, ego network. EIR tab built but not launched
ReportsCompleteEngagement summary, timeline, 5-step report generation, workflow tracking, send/export
NotebookCompleteTipTap editor, file attachments, audio recording with live transcription, visibility controls
Care (CCM)Partial4 sections working. Falls back to demo data when entity not seeded. Real path works
Faana AI ChatCompleteStreaming, MCP tools, voice I/O, chat history, note-taking mode, report generation
Behavioral WorkbenchCompleteAll 3 panels functional with real data. Best used on desktop (Hub)
Admin DashboardMostly CompleteWorkbench: 5 tabs (User Mgmt, Brand Assets, Rollbacks, Coaching Pods, Audit Log). Hub: 4 tabs (no Coaching Pods)
SettingsCompleteVoice (28 voices, speed, volume), Display and Notifications coming soon

Intelligence Hub Features

FeatureStatusNotes
Entity ManagementComplete5 tabs: Entity Discovery, Existing Entities, New Entity, Bulk Import, Global Token Pool
Data ManagementCompleteSummary, Data Sources, Ingestion Points (Drive/Slack/Forms), Process Visibility, Shared Drives
Behavioral WorkbenchCompleteDesktop-optimized 3-panel view with full keyboard shortcuts
Faana AgentsCompleteAgent Personas (prompt versioning), Smart Templates (HTML editor), IP Catalogue
Admin — User ManagementCompleteReal users, 7 roles, Google Workspace photos, platform admin toggle
Admin — Brand AssetsComplete5 asset types, color picker, entity branding
Admin — Import RollbacksCompleteRollback with confirmation, scheduling, history, export
Admin — Audit LogPlannedUI complete but API not yet wired. Uses placeholder data
Care (CCM)PartialSame as Workbench Care — demo data fallback
Faana AI ChatCompleteFull-page chat with same capabilities as Workbench
Document ManagementDeprecatedAuto-redirects to Faana Agents

Backend APIs

APIStatusNotes
entityManagementApiCompleteAll GOF, quality assessments, EIR, coaching endpoints
snaApiCompleteVector search, behavioral codes, AI suggestions
chatMcpApiCompleteMessages, streaming, MCP tool execution
authWorkspaceApiCompleteAuth, users, shared drives, coaching pods
ingestionApiCompleteDrive, Forms, file upload, manifests
notesApiCompleteNotes CRUD, attachments, audio
promptManagementApiCompletePrompt versioning, categories, defaults
processVisibilityApiCompleteLogging and pipeline tracking
adminApiCompleteBackup management, ES browser
ptlApiCompleteTokenization, detokenization, statistics
dataManagementApiCompleteGCS, BigQuery, Firestore queries
slackIngestionApiCompleteOAuth, message ingestion, workspace mgmt
aiReportingApiMostly CompleteReport pipeline works. Chat continuation is stub
tokenExaminerApiPartialCore AI analysis works. Stub endpoints for vector search, temporal analysis
documentManagementApiPartialTemplate CRUD works. Stubs for duplication, sharing, PDF export
userSettingsApiCompleteVoice, display, notification preferences
migrationApiCompleteLegacy client-to-entity migration (platform admin only)
mcpApiCompleteStandalone MCP tool endpoints
slackEntityApiCompleteSlack bot entity creation commands

Planned / In Development

FeatureDescriptionStatus
EIR Precision FitAI-powered behavioral matching — surfacing which coaches, programs, or EIR advisors are the right fit based on Leadership Genome patternsBuilt, Not Launched
Audit Log APIFull platform action tracking with real dataIn Development
Display SettingsDark mode, density, animations in SettingsComing Soon
Notification SettingsEmail, browser, activity alert configurationComing Soon
Temporal Evolution ViewVisualize relationship changes over timeIn Development
Cross-Entity LinkageToken Examiner vector search and linkingIn Development
ILOS PanelAdditional leader card analysis panelPlanned
User-Scoped Data ModelData capture without requiring entity selection firstApril 2026
Leadership Genome BenchmarkingCross-client behavioral comparisons via Data CollectivePlanned
Care Currency CardPhysical/digital care economy instrument with Tokens of CarePlanned
Innovation Deficit ResearchAcademic partnerships for leadership-innovation thesisPlanned
Always-On Proactive AgentsAI agents that monitor behavioral patterns, detect threshold violations, and initiate coaching interactionsPlanned
Private LLM MigrationSelf-hosted language model replacing Vertex AI for complete data sovereigntyNear-Term
Full-Chain Lineage ExplorerTrace any insight back through the complete pipeline to source documentsPlanned

13. Appendix

Supported File Types

TypeExtensionProcessing
PDF.pdfText extraction, tokenization, AI analysis
Word.docxText extraction, tokenization, AI analysis
Excel.xlsxData extraction, structured analysis
Plain Text.txtDirect tokenization and analysis
Markdown.mdDirect tokenization and analysis
HTML.htmlContent extraction, tokenization
JSON.jsonStructured data import

Entity Types

TypeDescriptionExamples
OrganizationCompany, agency, or institutionCoffee Co, Faana Works
PersonIndividual leader, coach, or participantTeam leads, executives, coaches
ProgramCoaching engagement or training initiativeLeadership Accelerator, Q1 Cohort
CommunityNetwork, cohort, or team groupingSenior Leadership Network, Alumni Group

AI Models Used

ModelUse CaseWhy This Model
Gemini 2.5 FlashFast inference, date extractionFast, cost-effective, with thinkingBudget control
Gemini 2.0 Flash ExpAgent tool-calling, deep analysisBest for multi-step reasoning with tools
Gemini 1.5 ProLegacy fallbackRetained as fallback in prompt defaults; primary use replaced by 2.5 Flash / 2.0 Flash
text-embedding-004Vector embeddings768-dimensional, optimized for similarity search
Kokoro TTSText-to-speech in Chat28 voices (11 Am. female, 9 Am. male, 4 Br. female, 4 Br. male)

Faana Growth OS Platform Guide — March 2026
Built with care by the Faana engineering team.